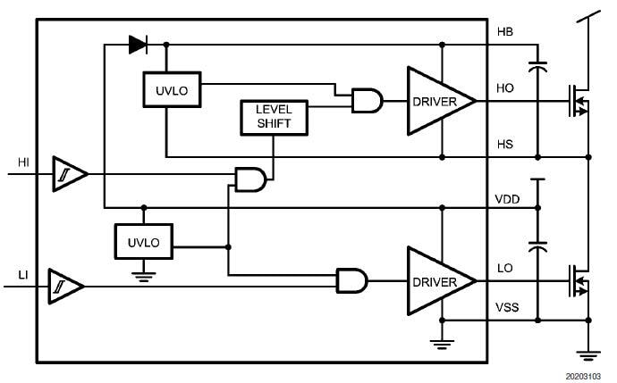
Texas Instruments LM510x 100V MOSFET Drivers
Texas Instruments LM510x 100V MOSFET Drivers are designed to drive both the high-side and the low-side N-Channel MOSFETs in a synchronous buck or a half-bridge configuration. The floating high-side driver can operate with supply voltages up to 100V. The "A" versions provide a full 3A of gate drive while the "B" and "C" versions provide 2A and 1A, respectively. The Texas Instruments LM510x outputs are independently controlled with CMOS input thresholds (LM5100A/B/C) or TTL input thresholds (LM5101A/B/C). An integrated high-voltage diode is provided to charge the high-side gate drive bootstrap capacitor. A robust level shifter operates at high speed while consuming low power and providing clean level transitions from the control logic to the high-side gate driver.Features
- Drives both high-side and low-side N-Channel MOSFETs
- Independent high and low driver logic inputs
- Bootstrap supply voltage up to 118V DC
- Fast propagation times (25ns typical)
- Drives 1000 pF load with 8ns rise and fall times
- Excellent propagation delay matching (3ns typical)
- Supply rail under-voltage lockout
- Low power consumption
- Pin compatible with HIP2100/HIP2101
Specifications
- 2 outputs
- Dual, independent driver configuration
- 7.5 VCC min. V.
- 14 VCC max. V.
- 2A peak output current
- 10ns rise time
- 10ns fall time
- 25ns prop delay
- SOIC-8 pin/package
Applications
- Current Fed push-pull converters
- Half and full-bridge power converters
- Synchronous buck converters
- Two switch forward power converters
- Forward with active clamp converters
Simplified Block Diagram
Publicado: 2019-08-06
| Actualizado: 2023-10-16
