![]() |
||
|
Solución para motores de CC sin escobillas
|
||
Soluciones ganadoras de TI
|
|
Compruebe esta solución de controlador para motores de CC sin escobillas que ofrece procesamiento programable para múltiples aplicaciones de motor BLDC, junto con controladores MOSFET de 100 V para un control avanzado de motores de par elevado. Esta solución ganadora consta de los siguientes elementos: LM5101BMA - controlador MOSFET de 100 V Recursos adicionales Guía de soluciones de motores de TI Características claves de la solución
|
Pulse en los bloques de color |
|
| |
|
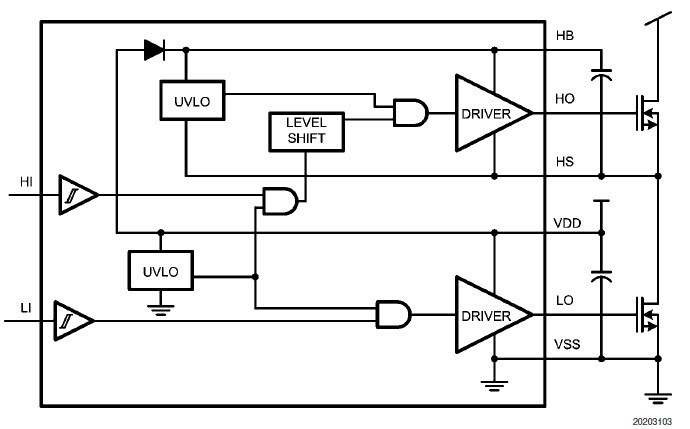
LM5101BMA
LM5101BMA - controlador MOSFET de 100 V
Los controladores de compuerta LM5100A/B/C y LM5101A/B/C están diseñados para controlar los MOSFET de canal N de lado alto y lado bajo en una configuración de medio puente o reductor sincrónico. El controlador de lado alto flotante puede funcionar con tensiones de suministro de hasta 100 V. Las versiones "A" ofrecen control de puertas completo de 3 A, mientras que las versiones "B" y "C" ofrecen 2 A y 1 A respectivamente. Las salidas se controlan de forma independiente con umbrales de entrada CMOS (LM5100A/B/C) o umbrales de entrada TTL (LM5101A/B/C). Se facilita un diodo de alta tensión para cargar el condensador bootstrap del control de compuerta del lado alto. Un robusto cambiador de nivel funciona a alta velocidad con un bajo consumo energético y ofrece transiciones de nivel limpias desde el control lógico hasta el controlador de compuerta de lado alto.
|
La imagen se muestra únicamente como referencia. Hay otras combinaciones de pin/paquete disponibles. Recursos adicionales Nota sobre aplicaciones 1331 placa de evaluación LM5033 Nota sobre aplicaciones 1317 Selección de diodo bootstrap externo para dispositivos LM510X
|
Diagrama de bloques simplificado![]() |
|
LM3S8971
LM3S8971 - Impulsor/controlador de motor integrado Stellaris ®
El microcontrolador LM3S8971 Stellaris® es un controlador basado en ARM® Cortex™-M3 que funciona a 50 MHz, con memoria flash de 256 kB y SRAM de 64 kB. El LM3S8971 cuenta además con conectividad industrial a tiempo real, con una Ethernet MAC/PHY de 10/100, un controlador CAN, un controlador SSI / SPI, y un UART. El microcontrolador LM3S8971 también cuenta con características de control de movimiento avanzado, incluidas 6 salidas de control de movimiento de PWM con tiempo muerto, una entrada de codificación de cuadratura para la supervisión precisa de la posición y una entrada de protección contra averías para el apagado de baja latencia. El microcontrolador también ofrece capacidad analógica inteligente, lo que incluye 1 comparador analógico y 8 canales de conversión de señal de analógica a digital de 10 bits de alta precisión, con una capacidad de generación de muestras a velocidades de 1 millón de muestras por segundo.
|
La imagen se muestra únicamente como referencia. Hay otras combinaciones de
Recursos adicionalespin/paquete disponibles.
|
Diagrama funcional![]() |
AMC1200
AMC1200 - Amplificador de aislamiento
El AMC1200 es un amplificador de aislamiento de precisión con una salida separada de los circuitos de entrada por una barrera de dióxido de silicio (SiO2) que es altamente resistente a la interferencia magnética. Esta barrera ha sido certificada para proporcionar un aislamiento galvánico de hasta 4250 VPEAK, de conformidad con las normas UL1577 e IEC60747-5-2. Utilizado junto a fuentes de alimentación aisladas, este dispositivo evita que las corrientes de ruido de una línea de alta tensión de modo común entren en la masa del sistema local y que interfieran o dañen los circuitos sensibles.
La entrada del AMC1200 está optimizada para la conexión directa a resistencias de derivación u otras fuentes de señales de nivel de baja tensión. El excelente rendimiento del dispositivo permite un control preciso de la corriente, lo que da como resultado un ahorro de energía a nivel del sistema y, especialmente en las aplicaciones de control de motores, una menor fluctuación de par de torsión.
Características
|
Aplicaciones
![]() |
Diagrama funcional![]() |
|
DRV8312
DRV8312 - Controlador de motor de CC trifásico sin escobillas
Los DRV8312/32 son controladores de motor trifásicos integrados de alto rendimiento con un avanzado sistema de protección. A causa del RDS(activo) bajo de los MOSFET de alimentación y el inteligente diseño de control de puertas, la eficiencia de estos controladores de motor puede ser de hasta el 97 %, lo que permite el uso de suministros de alimentación y disipadores de tamaño más pequeño, y son buenos candidatos para las aplicaciones de eficiencia energética.
El DRV8312/32 necesita dos suministros de alimentación, uno a 12 V para GVDD y VDD, y otro de hasta 50 V para PVDD. El DRV8312/32 puede funcionar a una frecuencia de conmutación de hasta 500 kHz mientras mantiene un control preciso y una elevada eficiencia. Además, cuentan con un innovador sistema de protección para proteger al dispositivo contra una gran variedad de situaciones de avería que podría dañar el sistema.
Características
|
Aplicaciones
![]() |
Diagrama de aplicación simplificado![]() |
|











