Texas Instruments Controladores de alto rendimiento N-FET de lado inferior LM3481 SIMPLE SWITCHER®
Los controladores LM3481 SIMPLE SWITCHER® de Texas Instruments son controladores versátiles de alto rendimiento N-FET de lado alto para reguladores de conmutación. LM3481 es adecuado para el uso en topologías que requieren un FET de lado inferior, como por ejemplo, incremento, de retorno, SEPIC, etc. El LM3481 puede funcionar a frecuencias de conmutación extremadamente altas para reducir el tamaño general de la solución. La frecuencia de conmutación del LM3481 puede ajustarse a cualquier valor entre 100 kHz y 1 MHz mediante el uso de una única resistencia externa o la sincronización con un reloj externo. El modo de control de corriente proporciona mejor ancho de banda y respuesta transitoria, además de limitación de la corriente ciclo a ciclo. El límite de corriente puede programarse con una única resistencia externa. Las características de protección integradas incluyen apagado térmico, protección contra cortocircuitos y protección de sobretensión. El modo de apagado para ahorrar energía reduce la corriente de suministro total hasta 5 μA y permite secuenciar el suministro de alimentación. El arranque suave limita la corriente de arranque.Características
- LM3481QMM in the MSOP-10 package are Automotive Grade AEC-Q100 grade 1 qualified (-40°C to +125°C operating junction temperature)
- 10-lead MSOP package
- Internal push-pull driver with 1A peak current capability
- Current limit and thermal shutdown
- Frequency compensation optimized with a capacitor and a resistor
- Internal softstart
- Current Mode Operation
- Adjustable Undervoltage Lockout with Hysteresis
- Pulse Skipping at Light Loads
Aplicaciones
- Distributed power supplies
- Notebooks, digital cameras, and other portable devices
- Offline power supplies
- Set-top boxes
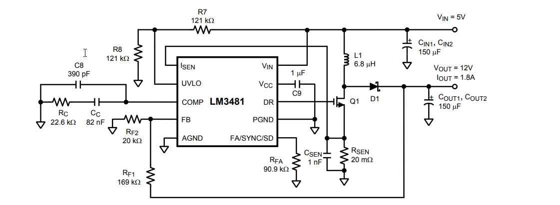
Typical Application
Publicado: 2014-02-27
| Actualizado: 2023-12-19
