Texas Instruments Controladores SIMPLE SWITCHER® LM315x de Texas Instruments
Los controladores SIMPLE SWITCHER® de Texas Instruments son fáciles de utilizar y son controladores de potencia de descenso de tensión simplificados capaces de proporcionar hasta 12 A de corriente de salida en una aplicación típica. Los controladores SIMPLE SWITCHER LM3151 / LM3152 / LM3153 de TI funcionan con un rango de tensión de entrada de 6 V a 42 V, se caracterizan por una tensión de salida fija de 3,3 V y ofrecen frecuencias de conmutación de 250 kHz, 500 kHz y 750 kHz. El LM3150 ofrece salida ajustable a 1 MHz. Estos controladores SIMPLE SWITCHER emplean una arquitectura Tiempo de conexión constante (Constant On-Time - COT) con un control propietario de Modo de rizado emulado (ERM) que permite el uso de condensadores de salida de ESR bajo, lo que reduce el tamaño de la solución general y el rizado de la tensión de salida. Estos controladores de descenso de tensión síncronos se diseñaron para su uso en telecomunicaciones, equipos de red, vigilancia de seguridad y otras aplicaciones.Características
- PowerWise® step-down controller
- 6V to 42V Wide input voltage range
- Fixed output voltage of 3.3V
- Fixed switching frequencies of 250kHz/500kHz/750kHz
- No loop compensation required
- Fully WEBENCH® enabled
- Low external component count
- Constant On-Time control
- Ultra-Fast transient response
- Stable with low ESR capacitors
- Output voltage pre-bias startup
- Valley current limit
- Programmable soft-start
Aplicaciones
- Telecom
- Networking Equipment
- Routers
- Security Surveillance
- Power Modules
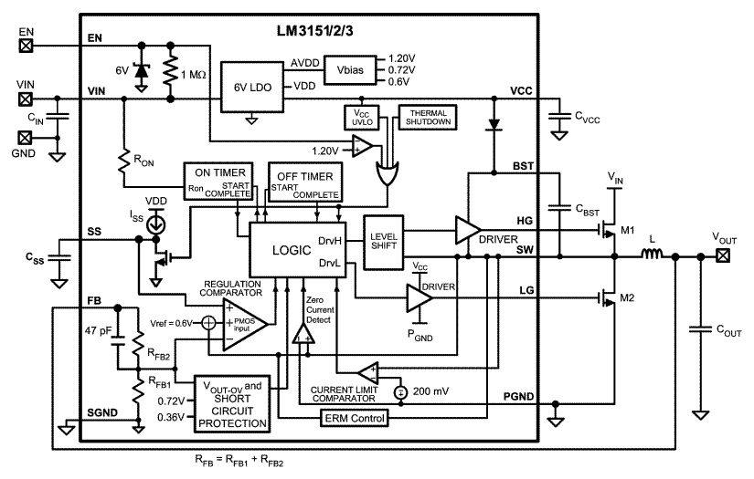
Functional Block Diagram
TI Reference Designs Library
Publicado: 2012-07-19
| Actualizado: 2023-12-19
