Analog Devices Inc. LTC6820 isoSPI Transceiver

Analog Devices Inc. LTC6820 isoSPI Transceiver provides bidirectional Serial Peripheral Interface (SPI) communications between two isolated devices through a single twisted-pair connection. The transmitting LTC6820 encodes logic states into signals transferred across an isolation barrier to another LTC6820. The receiving LTC6820 decodes the transmission and drives the slave bus to the appropriate logic states. A simple pulse transformer can bridge the isolation barrier to achieve hundreds of volts of isolation.

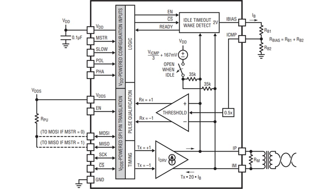
The LTC6820 drives differential signals using matched source and sink currents, eliminating the requirement for a transformer center tap and reducing EMI. Precision window comparators in the receiver detect the differential signals. A simple external resistor divider sets the drive currents and the comparator thresholds, allowing the system to be optimized for required cable lengths and desired signal-to-noise performance.

The LTC6820 is offered in compact Quad Flat No-lead (QFN) and Micro Small Outline Packages (MSOP), ideal for space-constrained applications.

Article

Low Voltage Battery Monitor Floats into High Voltage Electric Vehicles EVs have gone mainstream, leading to an inflection point of high volume adoption. To stay competitive, system designers must keep a close eye on battery and BMS technologies, which profoundly affect the end-user experience.
Learn More

Features

  • AEC-Q100 qualified for automotive applications
  • 1Mbps isolated SPI data communications
  • Simple galvanic isolation using standard transformers
  • Bidirectional interface over a single twisted pair
  • Supports cable lengths up to 100m
  • Low EMI susceptibility and emissions
  • Configurable for high noise immunity or low power
  • Engineered for ISO26262 compliant systems
  • Requires no software changes in most SPI systems
  • Ultralow 2µA idle current
  • Automatic wake-up detection
  • Operating temperature ranges
    • LTC6820I: -40°C to +85°C
    • LTC6820H: -40°C to +125°C
  • 2.7V to 5.5V power supply
  • Interfaces to all logic from 1.7V to 5.5V
  • Package options
    • QFN-16
    • MSOP-16

Applications

  • Industrial networking
  • Battery monitoring systems
  • Remote sensors

Block Diagram

Block Diagram - Analog Devices Inc. LTC6820 isoSPI Transceiver

Application CIrcuit - Single LTC6820

Application Circuit Diagram - Analog Devices Inc. LTC6820 isoSPI Transceiver

Application Circuit - Two LTC6820s

Application Circuit Diagram - Analog Devices Inc. LTC6820 isoSPI Transceiver

Pin Designations

Mechanical Drawing - Analog Devices Inc. LTC6820 isoSPI Transceiver

Videos

Publicado: 2019-11-11 | Actualizado: 2024-11-06