Analog Devices Inc. DC1941D isoSPI™ Demo Board
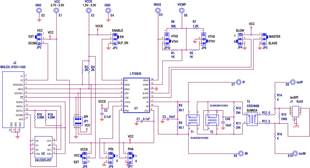
Analog Devices Inc. DC1941D isoSPI™ Demo Board provides an isolated 2-wire Serial Peripheral Interface (SPI) reference circuit based on the LTC6820 isoSPI Transceiver. The LTC6820 encodes SPI signals, up to 1Mbps, into a differential isoSPI signal, which is transmitted via a simple pulse transformer through a twisted pair. At the other end of the twisted pair, the isoSPI signal can be translated back to SPI using another LTC6820 or connected to another device with a built-in isoSPI interface. The DC1941D includes one pre-mounted LTC6820, which can be operated in Master or Slave mode.It is recommended to use the DC1941D isoSPI Demo Board in conjunction with a QuikEval-Compatible USB Isolated Serial Controller Board, such as the DC590B or the Linduino DC2026C Arduino- and QuikEval-Compatible Isolated USB Serial Controller Board.
Schematic Diagram
Publicado: 2019-11-11
| Actualizado: 2025-03-20
