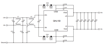
XP Power QHL 150W/300W DC-DC Converters
XP Power QHL 150W/300W DC-DC Converters offer a compact 150W/300W DC-DC solution, 180VDC to 425VDC input range, and 3000VAC isolation with a regulated single output. These XP Power converters enable effective construction of distributed power architecture from AC front ends, PFC front ends, and battery systems. The QHL converters provide overtemperature protection, remote On/Off, -20% to 10% output trim, and operate at -40°C to 100°C temperature range. These QHL converters are available in two variants: QHL150 and QHL300.Features
- Isolated DC-DC converters
- QHL150 and QHL300 variants
- Compact 150W/300W DC-DC solution
- 180VDC to 425VDC input range
- 3000VAC isolation
- Regulated single output
- Enable effective construction of distributed power architecture
- Provide overtemperature protection
- Remote on/off
- -20% to 10% output trim
- -40°C to +100°C operating temperature range
View Results ( 9 ) Page
| Número de referencia | Hoja de datos | Descripción | Longitud | Anchura | Altura | Serie | Corriente de salida (canal 1) | Tensión de salida (canal 1) | Energía de salida |
|---|---|---|---|---|---|---|---|---|---|
| QHL300300S12 | ![]() |
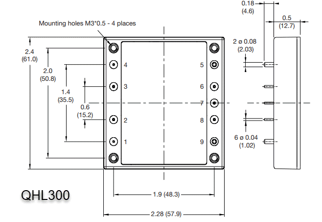
DC/DC Converters - Through Hole DC-DC 300W 180-425VDC INPUT 1/4 BRICK | 61 mm (2.402 in) | 57.9 mm (2.28 in) | 12.7 mm (0.5 in) | QHL300 | 25 A | 12 V | 300 W |
| QHL150300S12 | ![]() |
DC/DC Converters - Through Hole DC-DC 150W 180-425VDC INPUT 1/4 BRICK | 57.9 mm (2.28 in) | 36.8 mm (1.449 in) | 12.7 mm (0.5 in) | QHL150 | 12.5 A | 12 V | 150 W |
| QHL150300S24 | ![]() |
DC/DC Converters - Through Hole DC-DC 150W 180-425VDC INPUT 1/4 BRICK | 57.9 mm (2.28 in) | 36.8 mm (1.449 in) | 12.7 mm (0.5 in) | QHL150 | 6.3 A | 24 V | 150 W |
| QHL150300S15 | ![]() |
DC/DC Converters - Through Hole DC-DC 150W 180-425VDC INPUT 1/4 BRICK | 57.9 mm (2.28 in) | 36.8 mm (1.449 in) | 12.7 mm (0.5 in) | QHL150 | 10 A | 15 V | 150 W |
| QHL150300S28 | ![]() |
DC/DC Converters - Through Hole DC-DC 150W 180-425VDC INPUT 1/4 BRICK | 57.9 mm (2.28 in) | 36.8 mm (1.449 in) | 12.7 mm (0.5 in) | QHL150 | 5.4 A | 28 V | 150 W |
| QHL300300S24 | ![]() |
DC/DC Converters - Through Hole DC-DC 300W 180-425VDC INPUT 1/4 BRICK | 61 mm (2.402 in) | 57.9 mm (2.28 in) | 12.7 mm (0.5 in) | QHL300 | 12.5 A | 24 V | 300 W |
| QHL150300S48 | ![]() |
DC/DC Converters - Through Hole DC-DC 150W 180-425VDC INPUT 1/4 BRICK | 57.9 mm (2.28 in) | 36.8 mm (1.449 in) | 12.7 mm (0.5 in) | QHL150 | 3.2 A | 48 V | 150 W |
| QHL300300S28 | ![]() |
DC/DC Converters - Through Hole DC-DC 300W 180-425VDC INPUT 1/4 BRICK | 61 mm (2.402 in) | 57.9 mm (2.28 in) | 12.7 mm (0.5 in) | QHL300 | 10.7 A | 28 V | 300 W |
| QHL300300S48 | ![]() |
DC/DC Converters - Through Hole DC-DC 300W 180-425VDC INPUT 1/4 BRICK | 61 mm (2.402 in) | 57.9 mm (2.28 in) | 12.7 mm (0.5 in) | QHL300 | 6.25 A | 48 V | 300 W |
Publicado: 2019-09-26
| Actualizado: 2023-06-09

