Vishay Regulador de tipo Buck síncrono SiP12116 de 3 A de Vishay
El SiP12116 de Vishay es un regulador tipo Buck síncrono puntual constante en el modo de corriente (CM-COT) de alta frecuencia con MOSFET integrado de alimentación de lado superior e inferior. Su etapa de potencia puede proporcionar una corriente continua hasta 3 A a una frecuencia de conmutación de 600 kHz. Este regulador produce un descenso de tensión de salida ajustable de hasta 0,6 V para un carril de entrada de 4,5 V a 15 V para adaptarse a una gran variedad de aplicaciones, incluidos ordenadores, electrónica de consumo, telecomunicaciones y usos industriales.Características
- 4.5V to 15V input voltage
- Adjustable output voltage down to 0.6V
- 3A continuous output current
- Integrated compensation
- 600kHz switching frequency
- Ultrafast transient response
- <5μA typical shutdown current
- Cycle by cycle current limit
- Power good function
- Fixed soft start: 2.9ms (typical)
Aplicaciones
- Graphics cards
- Set-top boxes
- LCD TVs
- Notebook computers
- HDD/SSD
Vídeos
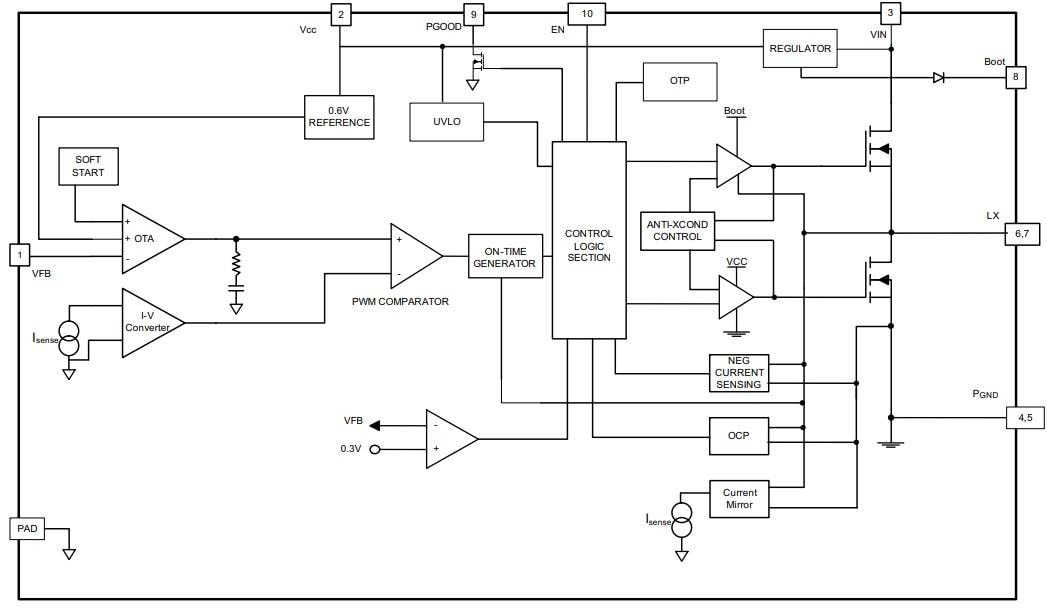
Functional Block Diagram
Additional Resources
Publicado: 2015-01-20
| Actualizado: 2022-03-11
