Conmutador de carga Si1865DDL con cambiador de nivel de Vishay Siliconix

Conmutador de carga Si1865DDL con cambiador de nivel de Vishay Siliconix

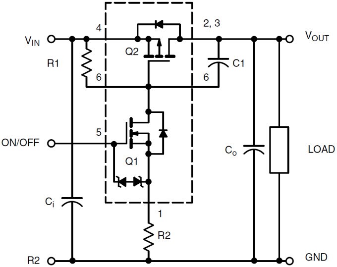
El conmutador de carga Si1865DDL con cambiador de nivel de Vishay Siliconix incluye un MOSFET de canal P y N en un único paquete SC70-6. El TrenchFET de canal N de baja resistencia de encendido está adaptado para usarlo como conmutador de carga. El canal N, con una resistencia externa, puede usarse como cambiador de nivel para activar la conmutación de carga de canal P. El MOSFET de canal N dispone de protección ESD interna y puede activarse mediante señales lógicas de tan solo 1,5 V. El Si1865DDL funciona en líneas de suministro de 1,8 V a 12 V, y puede impulsar cargas de hasta 1,1 A.

Características
  • TrenchFET® de RDS(on) bajo
  • Entrada de 1,8 V a 12 V
  • Control de nivel lógico de 1,5 V a 8 V
  • Paquete SC70-6 de pequeño tamaño y bajo perfil
  • Protección frente a ESD de 2000 V en interruptor de entrada, VON/OFF
  • Velocidad de precesión ajustable
Aplicaciones
  • Conmutador de carga con cambiador de nivel
  • Control de velocidad de precesión
  • Dispositivos portátiles/de consumo
Circuito de aplicación
Circuito de aplicación
eNews
  • Vishay
Publicado: 2014-06-06 | Actualizado: 2022-03-11