Vishay Etapa de potencia integrada de la serie SiC6xx DrMOS
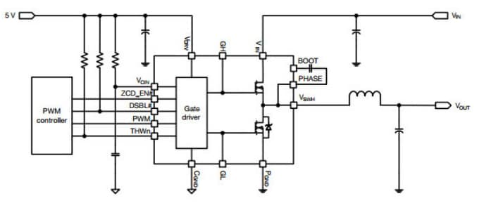
La etapa de energía integrada DrMOS SiC620 de Vishay Semiconductors está optimizada para aplicaciones tipo buck síncronas para ofrecer alta tensión, gran eficacia y rendimiento de alta densidad de potencia. El SiC620, ofrecido en un paquete MLP de 5 mm x 5 mm patentado por Vishay, permite diseños de regulador de tensión de hasta 60 A de corriente continua por fase. Los MOSFET de alimentación internos utilizan la moderna tecnología TrenchFET Gen IV de Vishay que ofrece un rendimiento de referencia en el sector mediante la reducción significativa de las pérdidas de conmutación y conducción. El SiC620 incorpora un CI de controlador de compuerta MOSFET que ofrece una gran capacidad de control de corriente, control de tiempo muerto adaptativo, un diodo Schottky bootstrap integrado, y un aviso térmico (THWn) que alerta al sistema de la excesiva temperatura de unión y detección de corriente cero para mejorar la eficacia con carga ligera. Los controladores también son compatibles con una amplia gama de controladores PWM y admiten PWM de tres estados, lógica PWM de 3,3 V (SiC620A) / 5 V (SiC620).The SiC6xx incorporates an advanced MOSFET gate driver IC that features high current driving capability, adaptive dead-time control, an integrated bootstrap Schottky diode, a thermal warning (THWn) that alerts the system of excessive junction temperature and zero current detect to improve light load efficiency. The drivers are also compatible with a wide range of PWM controllers and support tri-state PWM, 3.3V (SiC620A) / 5V (SiC620) PWM logic.
SiC652 and SiC657 Integrated Power Stage Solutions
The SiC652 and SiC657 Integrated Power Stage Solutions come with power MOSFETs that are optimized for 19V input stage. These power stage solutions provide up to 2MHz high-frequency operation. The SiC652 and SiC657 solutions feature 5V PWM logic with tri-state and hold-off. These solutions are available in a thermally enhanced PowerPAK® MLP55-31L package. The SiC652 and SiC657 solutions support PS4 mode that reduces power consumption during the standby state of the system. The SiC652 power stage offers operating temperature monitoring, protection features, and warning flags that improve system monitoring and reliability.
Características
- The SiC6xx incorporates an advanced MOSFET gate driver IC that features
- High current driving capability
- Adaptive dead-time control
- Integrated bootstrap Schottky diode
- Thermal warning (THWn) that alerts the system of excessive junction temperature
- Zero current detection to improve light load efficiency
- Thermally enhanced PowerPAK® MLP55-31L package
- Vishay's Gen IV MOSFET technology and a low-side MOSFET with an integrated Schottky diode
- Delivers up to 60A continuous current
- 95% peak efficiency
- High-frequency operation up to 2MHz
- Power MOSFETs optimized for 19V input stage
- 3.3/5V PWM logic with tri-state and hold-off
- Zero current detect control for light load efficiency improvement
- Low PWM propagation delay (<20ns)
- Thermal monitor flag
- Faster disable
- Under voltage lockout for VCIN
Aplicaciones
- Multi-phase VRDs for CPU, GPU, and memory
- Intel IMVP-8 VRPower delivery - VCORE, VGRAPHICS , VSYSTEM AGENT Skylake, and Kabylake platforms - VCCGI for Apollo Lake platforms
- Up to 24V rail input DC/DC VR modules
Typical Application Diagram
