Texas Instruments UCC5870-Q1 IGBT/SiC MOSFET Gate Driver
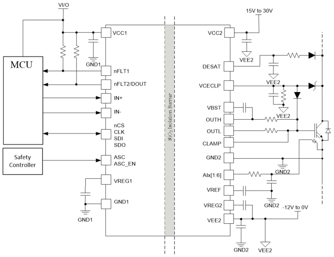
Texas Instruments UCC5870-Q1 IGBT/SiC MOSFET Gate Driver is a functional safety compliant, isolated, highly configurable single-channel gate driver targeted to drive high power SiC MOSFETs and IGBTs in EV/HEV applications. Power transistor protections such as shunt resistor based over-current, NTC based over-temperature, and DESAT detection, including selectable soft turn off or two-level turn off during these faults. To further reduce the application size, the Texas Instruments UCC5870-Q1 integrates a 4A active Miller clamp during switching and an active gate pull-down while the driver is unpowered. An integrated 10-bit ADC enables monitoring up to six analog inputs and the gate driver temperature for enhanced system management. Diagnostics and detection functions are integrated to simplify the design of ASIL-D compliant systems. The parameters and thresholds for these features are configurable using the SPI interface, which allows the device to be used with nearly any SiC MOSFET or IGBT.Features
- Split output driver provide 15A peak source and 15A peak sink currents
- Adjustable "on the fly" gate drive strength
- Interlock and shoot-through protection with 150ns(max) propagation delay and programmable minimum pulse rejection
- Primary and Secondary side active short circuit (ASC) support
- Configurable power transistor protections
- DESAT based short circuit protection
- Shunt resistor based over-current and short circuit protection
- NTC based over-temperature protection
- Programmable soft turnoff (STO) and two-level turnoff (2LTOFF) during power transistor faults
- Integrated diagnostics: Documentation available to aid ISO26262 system design up to ASIL-D
- Built-in self-test (BIST) for protection comparators
- IN+ to transistor gate path integrity
- Power transistor threshold monitoring
- Internal clock monitoring
- Fault alarm (nFLT1) and warning (nFLT2) outputs
- Integrated 4A active miller clamp or optional external drive for Miller clamp transistor
- Advanced high voltage clamping control
- Internal and external supply under-voltage and over-voltage protection
- Active output pull-down and default low outputs with low supply or floating inputs
- Driver die temperature sensing and over-temperature protection
- 100kV/µs minimum common-mode transient immunity (CMTI) at VCM = 1000V
- SPI based device reconfiguration, verification, supervision, and diagnosis
- Integrated 10-bit ADC for power transistor temperature, voltage, and current monitoring
- Certifications
- 3750VRMS isolation for 1 minute per UL1577 (planned)
Applications
- High-power IGBTs and SiC MOSFETs
- HEV and EV traction inverter
- HEV and EV power modules
Simplified Schematic
Publicado: 2021-01-12
| Actualizado: 2025-03-06
