Conmutador de retorno de alta tensión UCC28910 de Texas Instruments

Conmutador de retorno de alta tensión UCC28910 de Texas Instruments

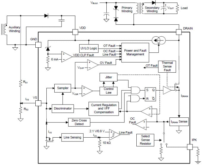
El conmutador de retorno de alta tensión UCC28910 de Texas Instruments está destinado a fuentes de alimentación de retorno aisladas y proporciona una regulación de la corriente y la tensión de salida sin el uso de un acoplador óptico. El dispositivo incorpora un FET de potencia de 700 V y un controlador que procesa la información de funcionamiento del bobinado de retorno auxiliar y desde el FET de potencia para proporcionar un control preciso de la corriente y la tensión de salida. La fuente de corriente de alta tensión integrada para el arranque que se desconecta durante el funcionamiento del dispositivo y el consumo de corriente del controlador que se ajusta dinámicamente permiten una potencia en espera muy baja. Los algoritmos de control del UCC28910, combinados con la frecuencia de conmutación y la modulación de corriente principal máxima, permiten eficiencias operativas que cumplen o superan las normativas aplicables. El modo de conducción discontinuo (DCM) con conmutación valle se utiliza para reducir pérdidas de conmutación. La frecuencia de conmutación máxima es de 115 kHz. Las características de protección ayudan a mantener a raya los niveles de tensión de los componentes primarios y secundarios en todo el intervalo de funcionamiento.

Características
  • Regulación de salida de tensión constante (CV) y corriente constante (CC) sin optoacoplador
  • Precisión de la regulación de tensión de salida de ±5%
  • Regulación de corriente de salida de ±5% con línea CA y compensación de tolerancia inductiva primaria
  • El arranque de 700 V y la gestión de energía inteligente permiten la mejor potencia en espera <30>
  • La frecuencia de conmutación máxima de 115 kHz permite diseños del cargador de densidad de alta potencia
  • Conmutación valle y difuminación de frecuencia para facilitar la conformidad EMI
  • Apagado térmico
  • Protección de línea baja y de sobretensión de salida
Aplicaciones
  • Adaptadores CA y CC, cargadores para teléfonos móviles, tabletas y cámaras
  • Medición de potencia
  • SMPS en espera para TV, servidor, línea blanca
  • Unidades LED
Diagrama de bloques funcional
Diagrama de bloques funcional

El módulo de evaluación UCC28910FBEVM-526 de Texas Instruments es una fuente de alimentación de retorno fuera de línea que proporciona regulación de tensión y corriente de salida sin necesidad de utilizar un optoacoplador. La entrada acepta un intervalo de tensión de 85 VCA a 265 VCA. El módulo de evaluación utiliza el conmutador PWM HV CV/CC UCC28910. Este dispositivo integra un FET de potencia de 700 V y un controlador que procesa la información de funcionamiento de un bobinado de retorno auxiliar y desde el FET de potencia para proporcionar un control preciso de la corriente y la tensión de salida. Algoritmos de control en UCC28910 permiten operar eficiencias para cumplir o superar los estándares aplicables. El modo de conducción discontinuo (DCM) con conmutación valle se utiliza para reducir pérdidas de conmutación. Se utiliza una combinación de frecuencia de conmutación y modulación de amplitud de corriente primaria para mantener la eficiencia de conversión alta en todo el intervalo de tensión de entrada y carga completa.

Características
  • Salida aislada de 6 W, 5 V
  • Intervalo de tensión de salida fuera de línea universal
  • Supera los requisitos de Energy Star™ EPS versión 2.0 de eficiencia de carga activa y consumo de energía sin carga
  • Cumple la especificación USB 1.1
  • Cumple los requisitos de emisiones conducidas de EN 55022 Clase B
  • Varios modos de funcionamiento y conmutación valle para obtener una eficiencia óptima en el intervalo de funcionamiento completo
  • El control de lado primario elimina la necesidad de utilizar un optoacoplador

  • Protección contra sobretensión de salida
  • Protección para entrada de baja tensión
  • Protección frente a sobrecorriente primaria
  • Apagado térmico
  • Arranque controlado y reinicio después de protección frente a fallo
Aplicaciones
  • Adaptadores compatibles con USB para teléfonos móviles, tabletas y cámaras
  • Fuentes de alimentación de 5-7 W CA/CC
eNews
  • Texas Instruments
Publicado: 0001-01-01 | Actualizado: 0001-01-01