Texas Instruments TPSM365R6 Evaluation Modules

Texas Instruments TPSM365R6 Evaluation Modules are designed to evaluate TPSM365R6, a synchronous step-down DC/DC module. This step-down DC/DC module is capable of driving up to 0.6A of load current from a wide input voltage of up to 65V. The TPSM365R6 evaluation modules can be configured for various selectable output voltages and switching frequencies. These modules feature a wide array of selectable output voltage ranges from 1.8V to 12V and a selectable switching frequency range of 400kHz to 2.2MHz.

Features

  • 3V to 65V wide input voltage range
  • Jumper adjustable output voltage
  • Jumper adjustable switching frequency
  • Up to 600mA output current
  • PFM switching mode

Board Connections

Texas Instruments TPSM365R6 Evaluation Modules

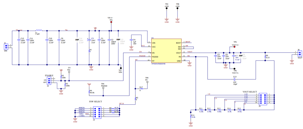
Schematic

Schematic - Texas Instruments TPSM365R6 Evaluation Modules
Publicado: 2023-03-14 | Actualizado: 2023-04-06