Texas Instruments Controlador de LED de los faros de automóviles TPS92602-Q1
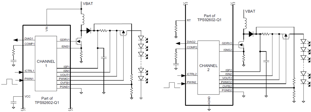
El controlador de LED de los faros de automóviles TPS92602-Q1 de Texas Instruments es un controlador LED de alta corriente lateral y dos canales. Este dispositivo, con total protección y diagnóstico, está dedicado a la iluminación frontal de automóviles y es ideal para ello. La base de cada controlador independiente es un controlador de accionamiento de modo de corriente pico. Cada controlador dispone de un bucle de retroalimentación de corriente con una derivación de detección de corriente de lado superior y un bucle de retroalimentación de tensión con una red externa de resistencia-divisor. Cada controlador dispone de dos bucles de retroalimentación independiente, un bucle de retroalimentación de corriente con una derivación de detección de corriente de lado superior y un bucle de retroalimentación de tensión con una red externa de resistencia-divisor. El controlador emite una tensión de salida constante o una corriente de salida constante. La carga conectada determina si el dispositivo regula una corriente de salida constante (si el circuito alcanza el punto de ajuste de la corriente antes que el punto de ajuste de la tensión) o una tensión de salida constante (si el circuito alcanza el punto de ajuste de tensión primero, por ejemplo, en una condición de carga abierta).Características
- Qualified for Automotive Applications
- AEC-Q100 Qualified With the Following Results
- Device Temperature Grade 1: -40°C to 125°C Ambient Operating Temperature
- Device HBM ESD Classification Level 2
- Device CDM ESD Classification Level C4B
- 4V-40V (45V Abs. Max.) Input Voltage
- 4V-75V (80V Abs. Max.) Output Voltage
- Fixed-Frequency Current-Mode Controller With Integrated Slope Compensation
- Two Regulation Loops, Constant-Current Output, and Constant-Voltage Output
- High-Side Current Sense
- 150mV or 300mV Sense Voltage (EEPROM Option)
- ±6mV Offset (Achieving Approx. 4% or 2% LED Current Accuracy)
- Output Voltage Sense, Internal Voltage Reference: 2.2V ±5%
- Integrated Low-Side NMOS-FET Driver: Peak Gate-Drive Current Typ. 0.7A
- Frequency Synchronization
- Both PWM Dimming and Analog Dimming
- Diagnostic
- High-Side Current (LED Current) Available as Analog Output
- Open-LED and Short-to-GND Detection
- Shorted Output Protection
- Internal Under- and Overvoltage Lockout
Aplicaciones
- Automotive Headlight LED Driver
- High-Brightness LED Applications
Typical Schematic
Publicado: 2014-12-17
| Actualizado: 2022-03-11
