Texas Instruments TPS92515AHV-Q1 2A LED Driver
Texas Instruments TPS92515AHV-Q1 2A LED Driver is a compact monolithic switching regulator that includes a low resistance N-Channel MOSFET. The device works in high-brightness LED lighting applications, which require efficiency, high bandwidth, PWM or analog dimming, and small size.The regulator operates with constant off-time, peak current control. The operation is simple: after an off-time based on the output voltage, an on-time begins. The on-time ends once the inductor peak current threshold is reached. The TPS92515AHV-Q1 device can be configured to maintain a constant peak-to-peak ripple during the ON and OFF periods of a shunt FET dimming cycle. This cycle is ideal for maintaining a linear response across the entire shunt-FET dimming range.
Features
- AEC-Q100 Grade 1 Qualified
- Integrated 290mΩ (typ.) internal N-channel FET
- Input voltage range
- TPS92515AHVx with 5.5V to 65V
- Operation down to 5.15V after start-up
- Low offset high-side peak current comparator
- Constant average current, up to 2A
- Inherent Cycle-by-cycle current limit
- Multiple dimming methods
- 10,000:1 Shunt PWM dimming range
- 1000:1 PWM Dimming range
- 200:1 Analog dimming range
- Simple constant off-time control
- No loop compensation
- Fast transient response
- Thermally enhanced HVSSOP package
- Integrated thermal protection
Applications
- Automotive lighting
- LED Switched matrix AFS headlamps
- DRL
- High/Low beam
- Fog
- Rear
- Turn signal
- Side marker
- Aftermarket
- Agricultural, marine, and heavy industry lighting
- High contrast shunt FET dimming
- Industrial lighting
- Factory automation
- Time of Flight (TOF)
- Appliances
- Retail illumination
- Machine vision and inspection
- Emergency
- Exit and/or safety lighting
- Medical lighting
- Stage and area lighting
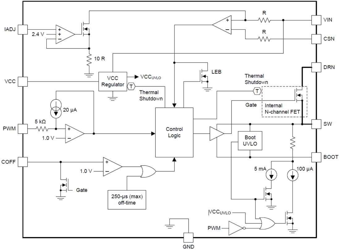
Functional Block Diagram
Publicado: 2018-12-14
| Actualizado: 2023-07-24
