Texas Instruments Controlador lineal de accionamiento directo controlado por conmutador TPS92410
El controlador lineal de accionamiento directo controlado por conmutador TPS92410 de Texas Instruments es un controlador lineal avanzado con arranque de alta tensión destinado para usarlo en aplicaciones de iluminación por LED fuera de línea y de bajo consumo. Puede utilizarse para regular la corriente de LED media a través de los LED junto con el conmutador de accionamiento directo TPS92411. El TPS92410 ofrece una tensión de referencia que puede utilizarse para establecer el nivel de corriente, así como el umbral de plegado térmico. Se incluye un multiplicador para obtener un factor de potencia excelente al tiempo que se mantiene una buena regulación de línea. Entre otras características, se incluye un bloqueo con tensión insuficiente, protección contra sobretensiones, detección de atenuador de fase de avance con cambio a un modo de corriente constante y plegado y apagado térmicos.Características
- A multiplier for Good PFC, Line Regulation, and Low THD
- VIN Range From 9.5V to 450V
- Compatible with Phase Dimmers
- Analog Dimming Input with LED Turn-Off
- Programmable Overvoltage Protection
- Precision 3V Reference
- Thermal Foldback
- Thermal Shutdown
- No Inductor Required
- 13 Pin, High-Voltage, SOIC Package
Aplicaciones
- LED Drivers
- LED Light Bulb Replacement
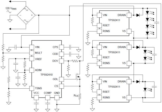
Simplified Schematic
Evaluation Modules
Texas Instruments TPS92410EVM-001 and TPS92410EVM-002 Evaluation Modules implement a 120V or 230V linear regulator dimming solution using theTPS92410 and TPS92411 integrated circuits from Texas Instruments. The TPS92410 is a linear controller with analog dimming functionality, thermal foldback, and a mode switch function to improve compatibility with phase dimmers. The EVM can support applications of ~5.5W or up to ~12W.
View Product List
Publicado: 2014-09-10
| Actualizado: 2022-03-11
