Texas Instruments TPS7H2201-SP Single Channel Load Switch

Texas Instruments TPS7H2201-SP Single Channel Load Switch provides configurable rise time to minimize reverse current and inrush current protection. The P-channel MOSFET in the device can operate over an input voltage range of 1.5V to 7V and supports a maximum continuous current of 6A. This switch is controlled by an on and off input (EN). This option makes the device capable of interfacing directly with low-voltage control signals.

The Texas Instruments TPS7H2201-SP is available in a ceramic package with an integrated thermal pad that allows for high power dissipation. The device operates over a free-air temperature range of –55°C to 125°C.

Features

  • Radiation performance
    • Radiation hardness assurance (RHA) up to TID 100krad(Si)
    • Single event latch-up (SEL), single event burnout (SEB), and single-event gate rupture (SEGR) immune to LET = 75MeVcm2/mg
    • SEFI/SET characterized toLET = 75MeVcm2/mg
  • Integrated single channel load switch
  • Input voltage range: 1.5V to 7V
  • Low on-resistance (RON) of 35mΩ maximum at 25°C and VIN = 5V
  • 6A maximum continuous switch current
  • Low control input threshold enables the use of 1.2V, 1.8V, 2.5V, and 3.3V logic
  • Configurable rise time (soft start)
  • Reverse current protection
  • Programmable and internal current limiting (fast-trip)
  • Programmable fault timer (current limit and retry modes)
  • Thermal shutdown
  • Ceramic package with thermal pad

Applications

  • Space satellite power management and distribution
  • Radiation hardened and tolerant power tree applications
  • Available in military (–55°C to 125°C) temperature range

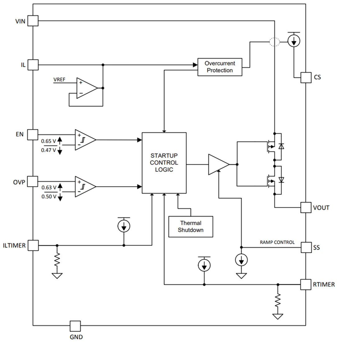
Functional Block Diagram

Block Diagram - Texas Instruments TPS7H2201-SP Single Channel Load Switch
Publicado: 2022-06-28 | Actualizado: 2025-03-05