Texas Instruments Regulador de tensión TPS7A4701 RF LDO
El regulador de tensión TPS7A4701 RF LDO de Texas Instruments se ha creado para mejorar los circuitos analógicos de precisión sensible usados en el sector industrial, instrumentación, sistemas médicos, pruebas y mediciones. La necesidad para una entrada de alta tensión junto con mediciones precisas y repetidas en estos sectores requiere unos carriles de tensión extremadamente limpios capaces de ofrecer alimentación a los circuitos analógicos de alto rendimiento tales como los amplificadores operativos, convertidores de digital a analógico, convertidores de analógico a digital y diferentes tipos de sensores.Características
- Input Voltage Range +3V to +36V
- Output Voltage Noise 4.17μVRMS (10Hz, 100kHz)
- Power-Supply Ripple Rejection
- 82dB (100Hz)
- ≥ 55dB (10Hz, 10MHz)
- Available in Two Versions
- ANY-OUT™ (Adjustable Output via PCB Layout)
- No External Resistors or Feed-Forward Capacitors Required
- Output Voltage Range: +1.4V to +20.5V
- Adjustable (TPS7A4701 only)
- Output Voltage Range: +1.4V to +34V
- ANY-OUT™ (Adjustable Output via PCB Layout)
- Output Current 1A
- Dropout Voltage 307mV at 1A
- CMOS Logic Level-Compatible Enable Pin
- Built-In Fixed Current Limit and Thermal Shutdown
- Available in High Thermal Performance Package 5mm × 5mm QFN
- Operating Temperature Range -40°C to +125°C
Aplicaciones
- Voltage-controlled oscillators (VCO)
- Frequency synthesizers
- Test and measurement
- Instrumentation, medical, and audio
- RX, TX, and PA circuitry
- Supply rails for operational amplifiers, DACs, ADCs, and more
- Post DC-DC converter regulation and ripple filtering
- Base stations and telecom infrastructure
- +12V and +24V industrial buses
Datasheets
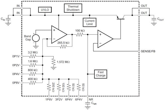
Block Diagram
Publicado: 2014-01-29
| Actualizado: 2022-05-31
