Texas Instruments Regulador lineal de tensión baja de desconexión de 1 A TPS7A4700
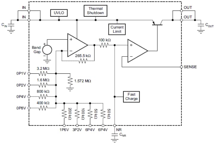
El regulador lineal de tensión baja de desconexión de 1 A y bajo nivel de ruido TPS7A4700 de Texas Instruments es un regulador lineal de tensión positiva (+36 V), nivel de ruido extremadamente bajo (4,17 µVRMS) para suministrar una carga de 1 A. El TPS7A4700 de TI ofrece una tensión de salida totalmente ajustable por parte del usuario a través de un diseño de placa de circuitos integrados (PCB) que no requiere resistencias externas ni condensadores de avance de alimentación, reduciendo así el número de componentes necesarios. El LDO TPS7A4700 de TI está diseñado con tecnología bipolar, especialmente indicada para aplicaciones de instrumentación de alta precisión y, donde los carriles de tensión limpios son críticos para maximizar el rendimiento del sistema. Este dispositivo de TI es ideal para la alimentación de amplificadores operativos, convertidores de analógico a digital (ADC), convertidores de digital a analógico (DAC) y otros circuitos analógicos de altas prestaciones para aplicaciones críticas (como dispositivos médicos, RF, pruebas y mediciones).Características
- 3V to 36V input voltage range
- 4.17µVRMS output voltage noise (10Hz, 100kHz)
- Power supply ripple rejection
- 82dB (100Hz)
- ≥55dB (10Hz, 10MHz)
- 1A output current
- 307mV dropout voltage at 1A
- CMOS logic level-compatible enable pin
- ANY-OUT™ (user-adjustable output via PCB layout)
- No external resistors or feed-forward capacitors required
- 1.4V to 20.5V output voltage range
- Built-in fixed current limit and thermal shutdown
- High thermal performance 5mm x 5mm QFN package
- -40°C to +125°C operating temperature range
Aplicaciones
- Voltage-controlled oscillators (VCO)
- Frequency synthesizers
- Test and measurement applications
- Medical
- RX, TX, and PA circuitry
- Supply rails for operational amplifiers
- DACs, ADCs, and other high-precision analog circuitry
- Audio applications
- Post DC/DC converter regulation and ripple filtering
- Industrial instrumentation
- Base stations and telecom infrastructure
Functional Block Diagram
TI Reference Designs Library
Publicado: 2012-08-07
| Actualizado: 2024-05-02
