Texas Instruments TPS65283EVM-646 Regulator/Power Switch EVM

Texas Instruments TPS65283EVM-646 Regulator/Power Switch Evaluation Module (EVM) is a fully assembled and tested circuit for evaluating the TPS65283 components. The maximum DC output current of this evaluation module is 3.5A and 2.5A. The Texas Instruments TPS65283EVM-646 contains input and output connectors as well as control jumpers to ease the evaluation of device features. It also features EN1, EN2, and EN_SW jumps to enable and disable buck and power switches.

Features

  • Wide input voltage range of 4.5V to 18V and an integrated dual buck converter, a maximum continuous current of 3.5A (Buck1) /2.5A (Buck2)
  • An adjustable switching frequency of 200KHz to 2.2MHz with external clock synchronization
  • Power good indicator for each buck
  • Power switches operating input voltage range of 2.4V to 6V, adjustable current limiting from 50mA to 2.7A
  • Auto recovery over current protection and reverse input to output voltage protection

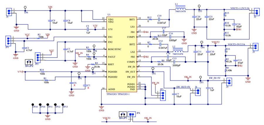
Schematic

Texas Instruments TPS65283EVM-646 Regulator/Power Switch EVM
Publicado: 2014-10-15 | Actualizado: 2022-03-11