Texas Instruments TPS62A04xB Buck Converters

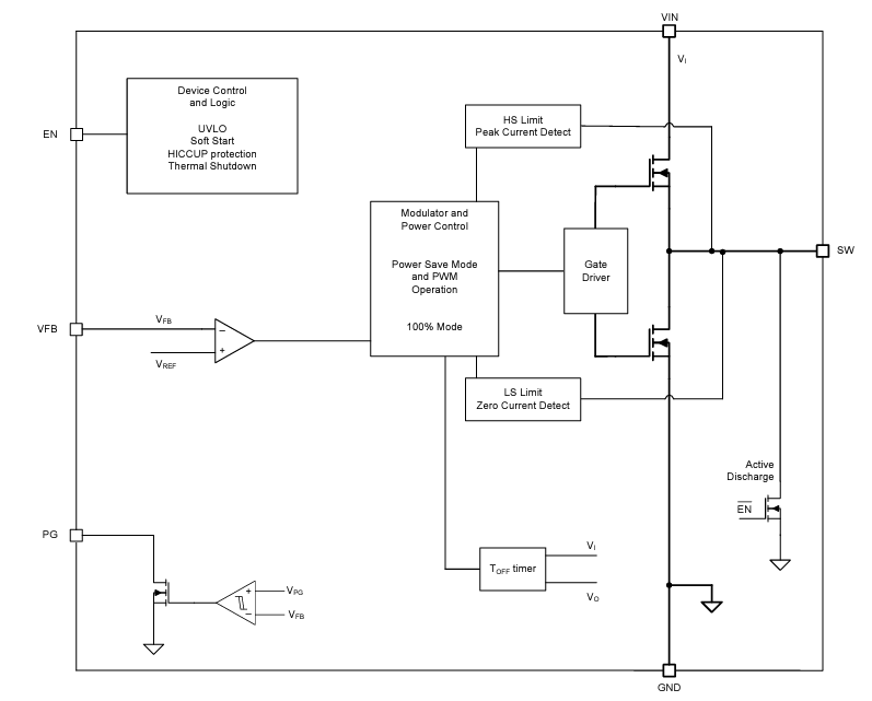
Texas Instruments TPS62A04xB Buck Converters utilizes integrated switches to constantly deliver a 4A output current. The synchronous, step-down, buck, DC/DC converters are created for high efficiency in a compact size. The TPS62A04B and TPS62A04AB operate in pulse width modulation (PWM) mode with a 2.2MHz switching frequency at medium to high load. At light load, the TPS62A04B variant automatically enters a power save mode (PSM) to maintain high efficiency over the entire load current range. The A variant of this device family (TPS62A04AB) always stays in PWM mode irrespective of the load condition. The device maintains a stable frequency and the lowest ripple.

The TI TPS62A04B and TPS62A04AB use an external resistor divider to set the output voltage. The internal soft-start circuit limits the inrush current during startup, and a power-good signal indicates the correct output voltage.

Overcurrent protection combined with thermal shutdown protects the device and application. The devices are offered in an SOT563 package.

Features

  • 2.5V to 5.5V input voltage range
  • 0.6V to VIN adjustable output voltage range
  • 15mΩ / 10mΩ low RDSON switches
  • 25µA quiescent current
  • 1% feedback accuracy (0°C to 125°C)
  • 100% mode operation
  • 2.2MHz switching frequency
  • Power save mode or FPWM option available
  • Power-good output pin
  • Short-circuit protection (HICCUP)
  • Internal soft startup
  • Output discharge
  • Thermal shutdown protection
  • Available in a 1.6mm x 1.6mm, SOT563 package
  • Pin-to-pin compatible with the TLV62585

Applications

  • Multi-function printer
  • Set-top box
  • TV applications
  • IP network camera
  • Wireless router, solid state drive
  • Battery-powered applications
  • General purpose point-of-load supply

Block Diagram

Block Diagram - Texas Instruments TPS62A04xB Buck Converters

Typical Application

Application Circuit Diagram - Texas Instruments TPS62A04xB Buck Converters

Efficiency vs Output Current at 5VIN

Performance Graph - Texas Instruments TPS62A04xB Buck Converters
Publicado: 2024-12-10 | Actualizado: 2024-12-19