Texas Instruments TPS6296x Low Noise & Low Ripple Buck Converters

Texas Instruments TPS6296x Low-Noise and Low-Ripple Buck Converters are designed for noise-sensitive applications that use an LDO for post-regulation. These high-efficiency converters loop compensation are designed to operate with an optional second-stage ferrite bead LC filter to reduce the output voltage ripple. The TPS6296x buck converters operate at a fixed switching frequency of 1.1MHz, 700kHz, or 500kHz and synchronize to an external clock. These converters are available in a 2mm x 3mm QFN with 0.5mm pitch package with a -40°C to 150°C junction temperature range. Typical applications include telecom infrastructure, test and measurement, aerospace and defense (radar and avionics), and medical.

Features

  • Low output 1/f noise <20µVRMS (100Hz to 100kHz)
  • Low output voltage ripple <10µVRMS after ferrite bead
  • High PSRR of >65dB (up to 100kHz)
  • 1.1MHz, 700kHz, or 500kHz fixed frequency peak current mode control
  • Synchronizable with external clock (optional)
  • Integrated loop compensation supports ferrite bead for the second stage L-C filter with 30dB attenuation (optional)
  • Spread spectrum modulation (optional)
  • 3V to 17V input voltage range
  • 0.6V to 5.5V output voltage range
  • 25mΩ/7mΩ RDSon
  • Output voltage accuracy of ±1% over temperature
  • Precise-enable input allows:
    • User-defined undervoltage lockout
    • Exact sequencing
  • Adjustable soft start
  • Power-good output
  • Output discharge (optional)
  • -40°C to 150°C junction temperature range
  • 2mm x 3mm QFN with 0.5mm pitch

Applications

  • Telecom infrastructure
  • Test and measurement
  • Aerospace and defense (radar, avionics)
  • Medical

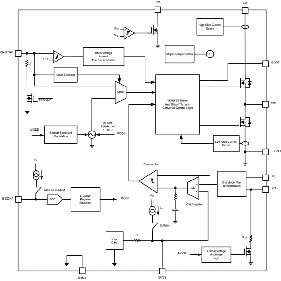
Functional Block Diagram

Block Diagram - Texas Instruments TPS6296x Low Noise & Low Ripple Buck Converters

Output Noise vs Frequency

Performance Graph - Texas Instruments TPS6296x Low Noise & Low Ripple Buck Converters

Schematic

Schematic - Texas Instruments TPS6296x Low Noise & Low Ripple Buck Converters
Publicado: 2025-01-24 | Actualizado: 2025-03-21