Texas Instruments Convertidores bifásicos de reducción de tensión TPS6218x
Los convertidores bifásicos de reducción de tensión TPS6218x de Texas Instruments son convertidores CC-CC de reducción de tensión de doble fase síncronos para carriles de alimentación de bajo perfil. Funcionan con dos fases con corriente equilibrada e idéntica con control de corriente máxima que permite su uso en aplicaciones con límite de altura. Con un amplio rango de voltajes de entrada de funcionamiento de 4 V a 15 V, estos dispositivos son perfectos para sistemas alimentados con baterías Li-Ion de varias celdas, así como con carriles de 12 V. La corriente de salida de 6 A se proporciona de forma continua mediante dos fases de 3 A cada una, lo que permite usar componentes externos de perfil bajo. Las fases funcionan fuera de fase, lo que reduce notablemente el ruido de conmutación. El TPS6218x pasa automáticamente al modo de ahorro de energía para mantener una eficiencia alta con cargas muy ligeras. Incorpora, además, Automatic Efficiency Enhancement (mejora de eficiencia automática, AEE™) para todo el rango del ciclo de trabajo. Estos dispositivos presentan una señal de potencia adecuada, así como un arranque suave ajustable. La corriente inactiva es normalmente de 28 µA, puede funcionar al 100 % y no presenta limitaciones del ciclo de trabajo incluso con la tensión de salida más baja.Características
- Dual-phase balanced peak current mode
- 4V to 15V input voltage range
- 0.9V to 6V output voltage range
- Output current up to 6A
- Typical Quiescent current of 28µA
- Output voltage accuracy of ±1% (PWM Mode)
- Automatic Efficiency Enhancement (AEE)
- Phase shifted operation
- Automatic power save mode
- Adjustable soft start
- Power good output
- Undervoltage Lockout
- HICCUP Over-Current protection
- Over Temperature protection
- NanoFree™ 2.14mm × 3.14mm DSBGA package
Aplicaciones
- Low profile POL supply
- NVDC powered systems
- Dual/Triple cell Li-ion battery
- Ultra-portable/Embedded/Tablet PC
- Computing network solutions
- MicroServer, SSD
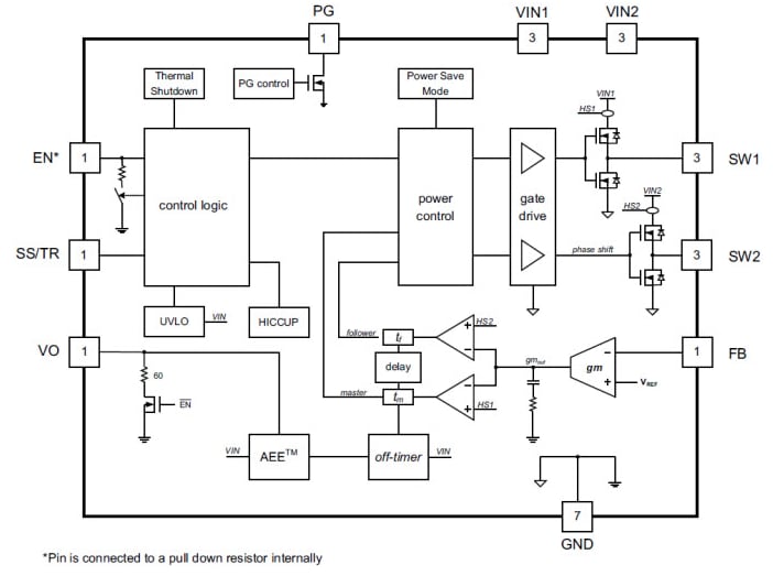
Functional Block Diagram
Publicado: 2014-10-06
| Actualizado: 2022-03-11
