Texas Instruments Convertidor de descenso de tensión TPS62125
El convertidor de descenso de tensión de 3-17 V TPS62125 de Texas Instruments es un convertidor de descenso de tensión síncrono de alta eficiencia optimizado para aplicaciones de potencia baja o muy baja, ofreciendo hasta 300 mA de corriente de salida. Su amplia gama de tensiones de entrada de entre 3 y 17 V permite el uso de baterías alcalinas de cuatro celdas y de baterías de Li-Ion de 1 a 4 celdas, así como su uso en aplicaciones alimentadas con 9 y 15 V. El convertidor de descenso de tensión TPS62125 de TI incluye un comparador preciso de habilitación de baja potencia que puede utilizarse como dispositivo supervisor de tensión de alimentación de entrada (SVS) para cumplir los requisitos de encendido y apagado específicos del sistema.Características
- 3V to 17V input voltage range
- Input SVS (Supply Voltage Supervisor) with adjustable threshold/hysteresis consuming typ. 6µA Quiescent current
- 1.2V to 10V output voltage range
- Typ. 13µA Quiescent current
- 350nA typ. shutdown current
- Seamless power save mode transition
- DCS-Control™ scheme
- Low output ripple voltage
- Up to 1MHz switching frequency
- Highest efficiency over wide VIN and VOUT range
- Pin to pin compatible with TPS62160/TPS62170
- 100% duty cycle mode
- Power good open drain output
- Output discharge function
Aplicaciones
- Embedded processing
- 4 cell alkaline, 1-4 cell Li-Ion battery powered applications
- 9V to 15V standby power supply
- Energy harvesting
- Inverter (negative VOUT)
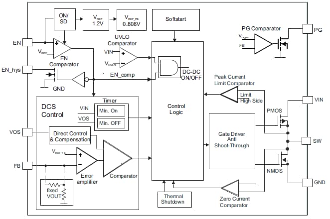
Functional Block Diagram
Publicado: 2012-06-08
| Actualizado: 2022-03-11
