Texas Instruments TPS62097/TPS62097-Q1 Step-Down Converters

Texas Instruments TPS62097 and TSP62097-Q1 2A Synchronous Step-Down Converters are optimized for high efficiency and noise-critical applications. These devices focus on high-efficiency conversion over a wide output current range. The converter operates in PWM Mode at medium to heavy loads and automatically enters Power Save Mode operation at light loads. The switching frequency is selectable from 1.5MHz to 2.5MHz by an external resistor. iDCS-Control can be operated in forced PWM mode for low noise operation with a fixed switching frequency. The device integrates short circuit protection, power good, and thermal shutdown features. The TSP62097-Q1 devices are AEC-Q100 qualified for automotive applications.

Features

  • iDCS-control topology
  • Forced PWM or Power Save Mode
  • Up to 97% efficiency
  • 2.5V to 6.0V input voltage range
  • 0.8V to VIN adjustable output voltage
  • 1.8V and 3.3V fixed output voltage
  • ±1% output voltage accuracy
  • Hiccup short circuit protection
  • Programmable soft startup
  • Output voltage tracking
  • Selectable switching frequency
  • 100% duty cycle for lowest dropout
  • Output discharge
  • Power good output
  • Thermal shutdown protection
  • -40°C to 125°C operating junction temperature
  • 2mm × 2mm, VQFN package

Applications

  • Industrial Applications
  • Programmable Logic Controllers (PLCs)
  • Point of Load (POL) Regulators
  • Solid State Drives (SSDs)

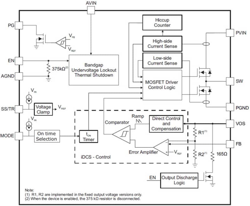
Functional Block Diagram

Block Diagram - Texas Instruments TPS62097/TPS62097-Q1 Step-Down Converters
Publicado: 2016-01-15 | Actualizado: 2022-03-11