Texas Instruments Reguladores de tensión con descenso de tensión síncronos TPS56x210
Los reguladores de tensión con descenso de tensión síncronos TPS56x210 de Texas Instruments son convertidores de descenso de tensión síncronos de 2 A o 3 A simples y fáciles de usar en paquetes SOT-23 de 8 pines. Estos dispositivos están optimizados para funcionar con una cantidad mínima de componentes externos y para lograr una corriente en espera baja. Cada una de estas fuentes de alimentación en modo conmutación (SMPS) utiliza un control de modo D-CAP2™ que proporciona una respuesta rápida a transitorios. Admiten tanto condensadores de salida de resistencia de serie equivalente (ESR) baja como el polímero de especialidad y condensadores cerámicos con ESR ultrabajo sin componentes de compensación externa. Estos dispositivos funcionan en Advanced Eco-mode™, que mantiene una alta eficiencia durante el funcionamiento con carga ligera.Características
- TPS562210/TPS562210A: 2A Converter with integrated 133mΩ and 80mΩ FETs
- TPS563210/TPS563210A: 3A Converter with integrated 68mΩ and 39mΩ FETs
- D-CAP2™ Mode control for fast transient response
- Advanced Eco-mode™ pulse-skip
- 4.5V to 17V Input voltage range
- 0.76V to 7V Output voltage range
- 650kHz Switching frequency
- Low shutdown current less than 10µA
- 1% Feedback voltage accuracy (25°C)
- Startup from pre-biased output voltage
- Cycle by cycle over-current limit
- Hiccup-mode under voltage protection
- Non-latch OVP, UVLO and TSD protections
- Adjustable soft start
- Power good output
Aplicaciones
- Digital TV power supply
- High definition blu-ray disc™ players
- Networking home terminal
- Digital Set Top Box (STB)
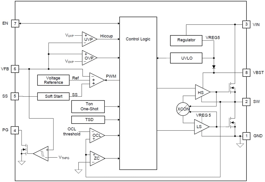
Functional Block Diagram
Publicado: 2015-04-22
| Actualizado: 2024-05-10
