Reguladores de voltaje de descenso de tensión síncronos TPS56x209 de Texas Instruments

Reguladores de voltaje de descenso de
tensión síncronos TPS56x209 de Texas Instruments

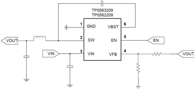
Los reguladores de voltaje de descenso de tensión síncronos TPS56x209 de Texas Instruments son convertidores de descenso de tensión síncronos de 2 A y 3 A simples y fáciles de usar en un paquete SOT-23 de 6 pines. Los dispositivos están optimizados para funcionar con una cantidad mínima de componentes externos y también para lograr una corriente en espera baja. Estos dispositivos de fuentes de alimentación en modo de conmutación (SMPS) emplean un control de modo D-CAP2 que proporciona una respuesta rápida a transitorios y admiten tanto condensadores de salida de resistencia de serie equivalente (ESR) baja como el polímero de especialidad y condensadores cerámicos con ESR ultra bajo sin componentes de compensación externa. Los reguladores TPS56x209 siempre funcionan en modo de conducción continua, lo que reduce la tensión de rizado de salida en situaciones de carga baja en comparación con el modo de conducción discontinua.

Características
  • TPS562209 - convertidor de 2 A con FET integrados de 122 mΩ y 72 mΩ
  • TPS563209 - convertidor de 3 A con FET integrados de 68 mΩ y 39 mΩ
  • Control D-CAP2 para respuesta rápida de transitorios
  • Intervalo de tensión de entrada: de 4,5 V a 17 V
  • Intervalo de tensión de salida: de 0,76 V a 7 V
  • Frecuencia de conmutación de 650 kHz
  • Corriente de apagado baja inferior a 10 µA
  • Precisión de la tensión de retroalimentación de 1 % (25 °C)
  • Arranque a partir de una tensión de salida prepolarizada

  • Límite de sobrecorriente ciclo a ciclo
  • Protección contra tensión insuficiente en modo temporal
  • Protecciones OVP, UVLO y TSD sin cierre
  • Arranque suave fijo: 1,0 ms

Aplicaciones
  • Fuente de alimentación de TV digital
  • Reproductores Blu-ray Disc™ de alta definición
  • Terminal de red de vivienda
  • Decodificadores (STB) digitales
eNews
  • Texas Instruments
Publicado: 2014-11-12 | Actualizado: 2022-03-11