Texas Instruments TPS546E25W Synchronous Buck Converter
Texas Instruments TPS546E25W Synchronous Buck Converter is a 50A device with PMBus single-phase FCCM operation. This converter is a highly integrated, buck converter with D-CAP4 control topology for fast transient response. The TPS546E25W buck converters' programmable parameters can be configured by the PMBus interface and stored in NVM as the new default values to minimize the external component count. The PMBus interface with 1MHz clock support provides a convenient, standardized digital interface for configuration and telemetry of key parameters. Two, three, and four TPS546E25W devices can be interconnected to provide up to 50A on a single output. The TPS546E25W converter allows the internal 4.5V LDO to be overridden by an external 5V supply through the VDRV and VCC pins. This buck converter is a lead-free device and is RoHS compliant without exemption. The TPS546E25W is ideal for server and cloud-computing POLs, hardware accelerators, and Network Interface Card (NIC).Features
- 2.7V to 18V input voltage with external bias
- 4V to 18V input voltage without external bias
- 0.4V to 5.5V output voltage range
- Supports 50A single-phase (stacking disabled by default)
- Rdson_HS = 2.6mΩ, Rdson_LS = 1mΩ
- 400kHz to 2MHz operating frequency range (four discrete settings through pin-strap, additional settings through PMBus®)
- PMBus programmable:
- Revision 1.5 is compliant with the PASSKEY security feature
- Input voltage, output voltage, output current, and temperature telemetry
- Programmable overcurrent, overvoltage, undervoltage, and overtemperature protections
- Includes a single command write function in a stacked configuration
- Extended write protection feature
- Non-volatile memory to store configuration settings
- Two methods for programming the output voltage:
- Internal resistor divider (discrete settings) with boot-up voltage selected by pin-strapping
- External resistor divider (continuous settings) with boot-up voltage selected by VBOOT
- Precision voltage reference and differential remote sense for high output accuracy:
- ± 0.5% DAC accuracy from 0°C to 85°C junction
- ± 0.85% VOUT tolerance from -40°C to 125°C junction
- Selectable FCCM/DCM in single phase only
- Start-up without PMBus communication through pin-strapping
- Safe start-up into prebiased output
- 0.5ms to 16ms programmable soft-start time
- D-CAP4 control topology with fast transient response, supporting all ceramic output capacitors
- Programmable internal loop compensation
- Selectable cycle-by-cycle valley current limit
- Open-drain power-good output
Applications
- Server and cloud-computing POLs
- Hardware accelerators
- Network Interface Card (NIC)
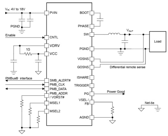
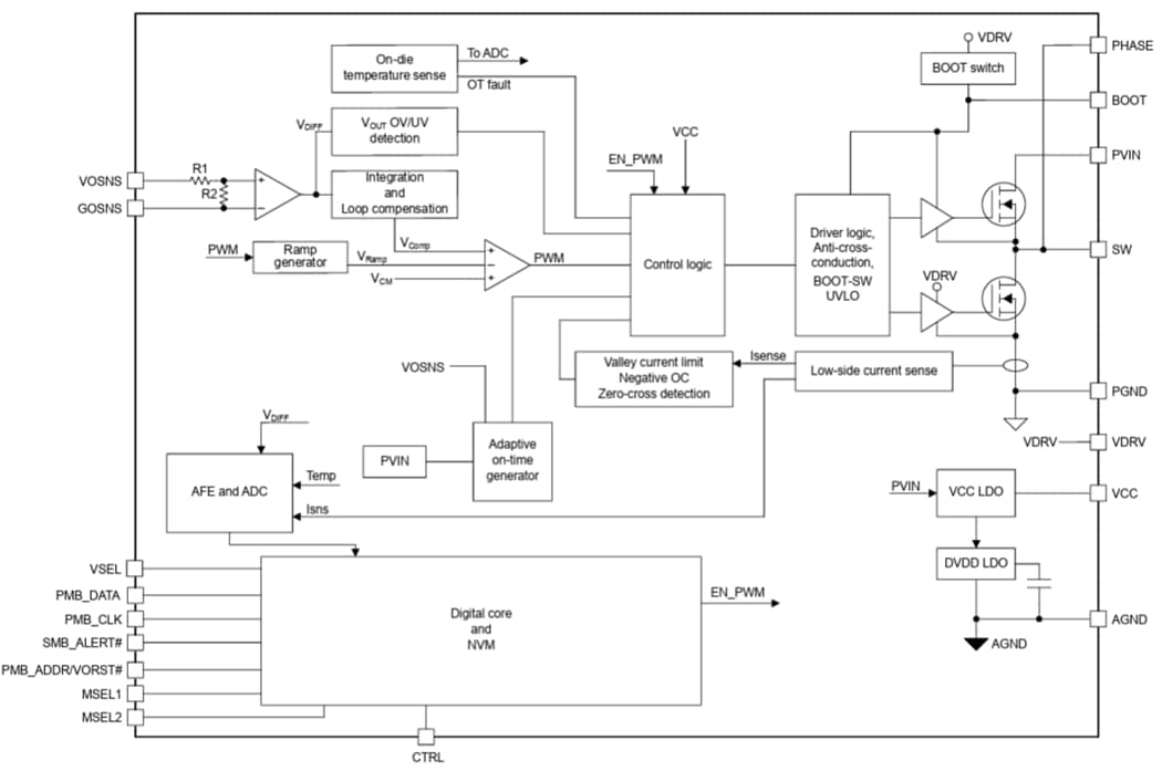
Block Diagram when External Feedback is Selected
Schematic
Publicado: 2025-09-23
| Actualizado: 2025-10-29
