Texas Instruments Convertidor de descenso de tensión síncrono TPS5432
El convertidor reductor síncrono TPS5432 de Texas Instruments es un convertidor tipo Buck monolítico síncrono, en modo corriente, low Iq, de 6 V y 3 A con MOSFET integrados. El TPS5432 de TI implementa un control de modo corriente para reducir el número de componentes externos y presenta una frecuencia de conmutación de 700 kHz. El convertidor reductor síncrono TPS5432 proporciona una regulación precisa para una variedad de cargas con una referencia precisa de voltaje del 3,0% sobre la temperatura. Los MOSFET de 70 mΩ integrados y una corriente de alimentación habitual de 360 µA maximizan la eficiencia. Este dispositivo de TI es ideal para su uso en aplicaciones de consumo tales como DTV, cajas de amplificación, pantallas LCD, y CPE. El módulo de evaluación TPS5432EVM-116 ayuda a los diseñadores a evaluar el rendimiento de TPS5432.Características
- Two 70mΩ (typical) MOSFETs for 3A continuous output current
- Current mode control with external compensation
- 700kHz switching frequency
- 360µA no-load quiescent operating current (no switching)
- 0.808V internal voltage reference
- ±2.0% reference accuracy at 25°C
- ±3.0% reference accuracy over-temperature range -20°C~125°C
- Stable operation with a ceramic output capacitor
- Adjustable slow start
- Cycle-by-cycle current limit, and frequency fold-back protection
Aplicaciones
- Consumer applications such as DTV, set-top boxes, LCD displays, CPE
- Low-voltage point-of-load regulations for SoC, CPU, DSP
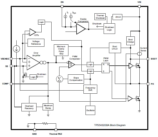
Block Diagram
Simplified Schematic
Publicado: 2012-04-19
| Actualizado: 2020-12-17
