Texas Instruments Convertidor TPS53915
El convertidor TPS53915 de Texas Instruments es un convertidor de tipo Buck, de tamaño reducido y síncrono, con un modo de control D-CAP3 puntual y adaptativo. El dispositivo ofrece facilidad de uso y un número bajo de componentes externos para sistemas de energía con limitaciones de espacio. Este dispositivo cuenta con sistemas MOSFET integrados de alto rendimiento, con referencia precisa de 0,5% 0,6 V, y un interruptor de impulso integrado. Entre sus características competitivas se incluyen un número muy bajo de componentes externos, una respuesta rápida de tránsito de carga, operación en modo de salto automático, control de arranque suave interno y ausencia de requisitos de compensación. El dispositivo también ofrece capacidad de programación e informes de errores a través de PMBus™ para simplificar el diseño de la alimentación de energía. Un modo de conducción continuo forzado ayuda a cumplir los requisitos estrictos de precisión de regulación para rendimiento en DSP y FPGA. El TPS53915 está disponible en un paquete QFN de 28 pines y está especificado para temperaturas ambiente de entre –40 °C y 85 °C.Características
- Integrated 13.8 and 5.9mΩ MOSFETs support 12A continuous output current
- Adjustments available Via PMBus
- Voltage Margin and Adjustment
- Soft-Start Time
- Power-On Delay
- VDD UVLO Level
- Fault Reporting
- Switching Frequency
- 600mV ±0.5% Tolerance reference voltage
- 0.6V to 5.5V output voltage
- D-CAP3™ Control Mode with Fast Load-Step Response
Aplicaciones
- Server and cloud computing Point of Load
- Broadband, networking, and optical communications infrastructure
- I/O supplies
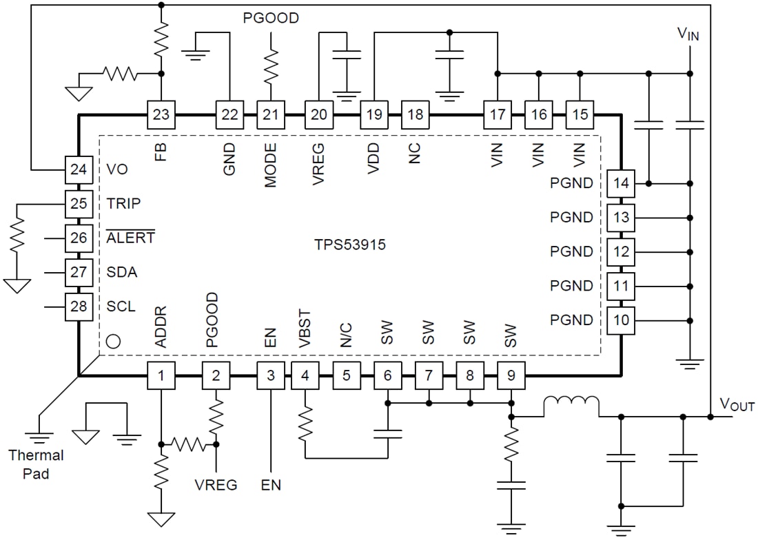
Simplified Schematic
TI WEBENCH Designer
TI Reference Designs Library
Publicado: 2014-02-21
| Actualizado: 2022-03-11
