Texas Instruments TPS281C30 High-Side Switch

Texas Instruments TPS281C30 High-Side Switch is a single-channel smart high-side switch designed to meet the requirements of industrial control systems. This switch operates at 60V tolerant, 30mΩ low on-resistance, and 6A continuous load current. The TPS281C30 switch protection features include thermal shutdown, output clamp, and current limit. This device operates at -40°C to 125°C temperature range. The TPS281C30 switch also provides an accurate load current sense that allows for improved load diagnostics, such as overload and open-load detection enabling better predictive maintenance. This high-side switch is used in digital output module, Safe Torque Off (STO), holding brake, and general resistive, inductive, and capacitive loads.

Features

  • 6V to 36V Wide operating voltage range
  • 64V DC tolerance when disabled
  • 30mΩ typical, 55mΩ maximum
  • Improve system-level reliability through adjustable current limiting:
    • Version A: 1A to 5A (fixed 0.5A)
    • Version B: 2A to 10A (fixed 0.5A)
  • Accurate, current sensing:
    • ±4% at 1A in standard sense mode
    • ±12.5% at 6mA in high accuracy sense mode
  • Integrated inductive discharge clamp >65V
  • Low standby current of <0.5µA
  • Low quiescent current (Iq) of <1.5mA
  • Functional safety capable
  • -40°C to 125°C operating junction temperature range
  • Input control:
    • 1.8V, 3.3V, and 5V logic compatible
  • Integrated fault sense voltage scaling for ADC protection
  • Open-load detection in off-state
  • Thermal shutdown and swing detection
  • 14-pin thermally-enhanced TSSOP package
  • 20-pin thermally-enhanced QFN package

Applications

  • Digital output module
  • Safe Torque Off (STO)
  • Holding brake
  • General resistive, inductive, and capacitive loads

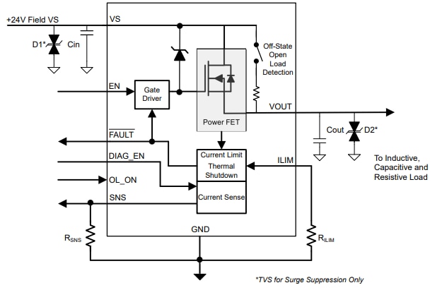
Functional Block Diagram

Block Diagram - Texas Instruments TPS281C30 High-Side Switch

Application Circuit Diagram

Application Circuit Diagram - Texas Instruments TPS281C30 High-Side Switch
Publicado: 2023-02-14 | Actualizado: 2024-11-05