Texas Instruments Fusibles eFuses Hot-Swap TPS25983
Los fusibles eFuses Hot-Swap TPS25983 de Texas Instruments son dispositivos de protección de circuitos y gestión de energía integrados en paquetes pequeños. Estos eFuses funcionan con un amplio rango de voltaje de entrada de 2,7 V a 26 V y ofrecen una sólida defensa contra sobrecargas, cortocircuitos, picos de voltaje, corrientes inversas y corrientes de arranque excesivas. El umbral límite de sobrecorriente se puede configurar con tan solo un resistor externo, y los eventos de sobretensión se limitan mediante circuitos de corte internos con umbrales de sobretensión ajustables por el usuario. Las aplicaciones típicas incluyen la multiplexación de energía, intercambios en caliente, enchufes en caliente, elevadores PCIe, tarjetas adicionales, protecciones de módulos ópticos de enrutadores/conmutadores, PC industriales y cargadores de herramientas eléctricas inalámbricas.Estos dispositivos gestionan de forma inteligente las respuestas a sobrecorrientes distinguiendo entre eventos transitorios y fallos reales. Esto permite que el sistema funcione sin interrupciones durante transitorios de línea y carga sin comprometer la solidez de la protección contra fallas. Los fusibles eFuses Hot-Swap TPS25983 están disponibles en pequeños paquetes QFN de 4 mm × 4 mm y están diseñados para funcionar en un rango de temperatura de unión de -40 °C a 125 °C.
Características
- Amplio rango de voltaje de entrada de 2,7 V a 26 V:
- Máximo absoluto de 30 V
- Baja resistencia de encendido
- RON = 2,7 mΩ típico
- Umbral de límite de corriente ajustable
- Rango de 2 A a 18 A
- Precisión de ±8 % (típico para ILIM >5A)
- Opciones de disyuntor y limitador de corriente:
- Temporizador de apagado de sobreintensidad ajustable:
- Maneja las transitoriedades de la carga sin dispararse
- Salida de monitor de corriente precisa:
- ±1,5 % (típico a 25 °C para IOUT >3A)
- ±3 % (máximo para IOUT >3A)
- Bloqueo de voltaje bajo ajustable
- Bloqueo de sobretensión ajustable
- Respuesta ante fallos configurable por el usuario:
- Desactivación o reintento automático
- Número de reintentos (finitos o indefinidos)
- Retraso entre reintentos
- Protección robusta contra cortocircuitos:
- Tiempo de respuesta de disparo rápido: <400 ns="">400>
- Inmune a las transitoriedades de la línea: sin disparo innecesario
- Control de la velocidad de variación de salida ajustable (dVdt)
- Opción para controlar un FET externo para bloquear la corriente inversa en el estado desactivado/apagado
- Protección integrada contra sobrecalentamiento
- Indicación de alimentación correcta
- Tamaño reducido
- Paquete QFN de 4 mm × 4 mm
Aplicaciones
- Intercambio y conexión en caliente
- Multiplexación de energía
- Rieles de reserva del servidor, elevadores PCIe, tarjetas adicionales y protección del módulo de ventilador
- Protección del módulo óptico del enrutador y el switch
- Computadoras industriales
- Cargadores para herramientas eléctricas inalámbricas
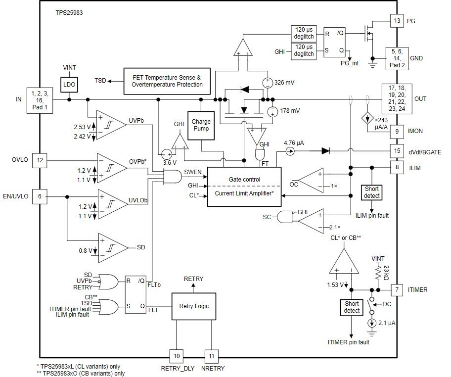
Diagrama de bloques funcional
Esquema
Publicado: 2024-01-10
| Actualizado: 2025-04-16
