Texas Instruments Protección de circuito TPS2592AL 12 V eFuses
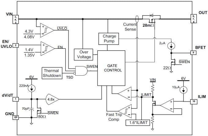
Los eFuses de protección de circuitos TPS2592xx de Texas Instruments son soluciones de protección de circuitos y gestión de energía con un alto nivel de integración en paquetes de dimensiones reducidas. Estos dispositivos usan muy pocos componentes externos y proporcionan múltiples modos de protección. Son una robusta defensa contra sobrecargas, cortocircuitos, subidas repentinas de tensión, flujo de corriente excesivo y corriente inversa. Se puede fijar el límite de corriente con una simple resistencia externa y el límite fijado de corriente tiene una precisión típica de ±15%. Los eventos de sobretensión están limitados por circuitos de bloqueo internos hasta un máximo fijo seguro, sin necesidad de utilizar componentes externos. En casos con requisitos de rampa de tensión concretos, se proporciona un pin dV/dT que se puede programar con un simple condensador para asegurar unas velocidades correctas de rampa de salida. Muchos sistemas, como los dispositivos SSD, no deben permitir que la energía de capacitancia de soporte retorne a través del diodo del cuerpo FET en un bus de entrada caído o cortocircuitado. El pin BFET se utiliza para dichos sistemas. Se puede conectar un NFET externo "De extremo a extremo (B2B)" con la salida TPS2592 y la puerta controlada por BFET para impedir que la carga fluya de la carga a la fuente.Características
- 12V eFuse - TPS2592Ax
- 5V eFuse - TPS2592Bx
- 4.5V - 18V Protection - TPS2592Zx
- Integrated 28mΩ Pass MOSFET
- Fixed Over-Voltage Clamp (TPS2592Ax/Bx)
- Absolute Maximum Voltage of 20V
- 2A to 5A Adjustable ILIMIT (±15% Accuracy)
- Reverse Current Blocking Support
- Programmable OUT Slew Rate, UVLO
- Built-in Thermal Shutdown
- UL Recognition Pending
- Safe during Single Point Failure Test (UL60950)
- Small Foot Print - 10L (3mm x 3mm) VSON
Aplicaciones
- HDD and SSD Drives
- Set Top Boxes
- Servers / AUX Supplies
- Fan Control
- PCI/PCIe Cards
- Switches/Routers
Block Diagram
Publicado: 2014-02-06
| Actualizado: 2022-03-11
