Texas Instruments eFuse TPS25921x con límite de corriente de precisión
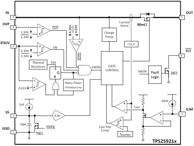
El eFuse TPS25921x con límite de corriente de precisión de Texas Instruments es un eFuse compacto y que ofrece multitud de características con un juego completo de funciones de protección. La amplia tensión de funcionamiento permite controlar muchos buses CC habituales. El límite de corriente preciso de ±2 %, a temperatura ambiente, proporciona una precisión excelente que convierte el TPS25921x en la opción adecuada para muchas aplicaciones de protección de sistemas. La protección de la carga, la fuente y el dispositivo se proporciona a través de múltiples funciones programables que incluyen sobrecorriente, sobretensión y tensión insuficiente. Un umbral del 3 % para UV y OV garantiza la supervisión estricta de tensiones de bus, lo que elimina la necesidad de circuitos de supervisor. Se proporciona una salida de indicador de fallos (FLT) para la supervisión del estado del sistema y el control de la carga en puntos más adelantados del circuito. Para placas de conexión en caliente, el TPS25921x proporciona control de la corriente de arranque y tasa de rampa de salida programable. La tasa de la rampa de salida se programa mediante un condensador en el pin de arranque suave (SS) para obtener la máxima flexibilidad de diseño.Load, source, and device protection are provided with multiple programmable features including, overcurrent, overvoltage, and undervoltage. 3% threshold accuracy for UV and OV ensures tight supervision of bus voltages, eliminating the need for supervisor circuitry. Fault flag output (FLT) is provided for system status monitoring and downstream load control. For hot-plug-in boards, Texas Instruments TPS25921x provides in-rush current control and programmable output ramp-rate. Output ramp rate is programmable using a capacitor at soft-start (SS) pin for maximum design flexibility.
Características
- 4.5V - 18V Operating Voltage, 20V ABSmax
- 90mΩ RDS(ON) (Typical)
- 0.4A to 1.6A Adjustable Current Limit
- ±2% Accurate ILIMIT at 1A at 25°C
- ±3% Overvoltage, Undervoltage Threshold
- Programmable dVO/dt Control
- Fault Output for Thermal Shutdown, UVLO, and OVP
- -40°C to 125°C Junction Temperature Range
- Auto-Retry and Latch-Off Versions
- UL2367 Recognition Pending
- UL60950 - Safe during Single Point Failure Test
Aplicaciones
- White Goods, Appliances
- Set-Top Boxes, DVD and Gaming Consoles
- HDD and SSD drives
- Smart Meters, Gas Analyzers
- Smart Load Switch
- USB Switch
- Adapter Power Devices
Block Diagram
Publicado: 2014-10-06
| Actualizado: 2022-03-11
