Texas Instruments Controlador PSE Power-Over-Ethernet de cuatro puertos TPS23861
El controlador PSE Power-Over-Ethernet de cuatro puertos TPS23861 de Texas Instruments representa una solución PSE IEEE802.3at flexible y fácil de usar. Tal como se entrega, gestiona automáticamente cuatro puertos 802.3at sin necesidad de control externo. El TPS23861 detecta automáticamente dispositivos activados (Ps) que incluyen una firma válida, determina los requisitos de potencia de acuerdo con la clasificación y la aplica. Se admite la clasificación de dos eventos para PD de tipo 2. El TPS23861 admite la desconexión de CC y la arquitecta de FET externa permite a los diseñadores equilibrar los requisitos de tamaño, eficiencia y costes de la solución. La exclusiva distribución de los pines permite diseños de la PCB en dos capas a través de la agrupación lógica y la diferenciación clara superior e inferior de los pines de alimentación e I2C. Esto proporciona el mejor rendimiento térmico de su clase, precisión de Kelvin y bajo coste de fabricación. Además del funcionamiento automático, el TPS23861 admite un modo semiautomático a través del control de I2C para una supervisión precisa y gestión inteligente de la corriente. Se garantiza el cumplimiento de la especificación TPON (400 ms) tanto en el modo automático como semiautomático.Características
- IEEE 802.3at Quad Port PSE Controller
- Auto Detect, Classification
- Auto Turn-On and Disconnect
- Efficient 255mΩ Sense Resistor
- Pin-Out Enables Two-Layer PCB
- 4-Point Detection
- Automatic Mode - As Shipped
- No External Terminal Setting Required
- No Initial I2C Communication Required
- Semi-Automatic Mode - Set by I2C Command
- Continuous Identification and Classification
- Meets IEEE 400-ms TPON Specification
- Fast-Port Shutdown Input
- Optional I2C Control and Monitoring
- Kelvin Current Sensing
- -40°C to 125°C Temperature Range
- TSSOP28 Package 9.8mm x 6.6mm
Aplicaciones
- Ethernet Switches and Routers
- Surveillance NVR and DVRs
- Residential Gateways
- PoE Pass-Through Systems
- Wireless Backhaul
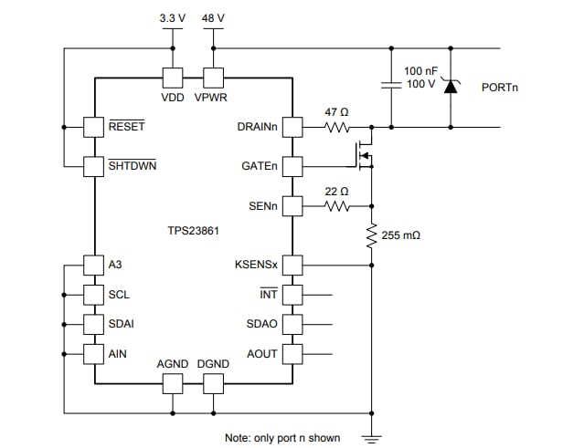
Simplified Schematic
Publicado: 2014-10-03
| Actualizado: 2022-03-11
