Texas Instruments Conmutador de carga de doble canal TPS22968
El conmutador de carga de doble canal TPS22968 de Texas Instruments es un pequeño conmutador de carga de doble canal con RON ultrabaja y con encendido controlado. El dispositivo contiene dos MOSFET de canal N que pueden funcionar con un intervalo de tensión de entrada de 0,8 V a 5,5 V, y puede admitir una corriente continua máxima de 4 A por canal. Cada conmutador se controla de forma independiente con una entrada de encendido/apagado (ON1 y ON2), que es capaz de interconectarse de forma directa con señales de control de baja tensión. En TPS22968, se incorpora una resistencia de carga en chip de 270 Ω para una descarga rápida de salida cuando se apaga el conmutador. El TPS22968 está disponible en un paquete de dimensiones reducidas (DPU) con disipador integrado, lo que permite una alta disipación de potencia. El dispositivo se caracteriza por un funcionamiento por encima del intervalo de temperatura de aire libre de -40 a 85 °C.Características
- Integrated dual channel load switch
- 0.8V to 5.5V Input voltage range
- 2.5V to 5.5V Ideal for 1S battery configuration VBIAS voltage range
- Ultra low RON resistance RON = 27mΩ at VIN = 5V (VBIAS = 5V)
- RON = 25mΩ at VIN = 3.3V (VBIAS = 5V)
- RON = 25mΩ at VIN = 1.8V (VBIAS = 5V)
- 4A Maximum continuous switch current per channel
- Low quiescent current 55µA at VBIAS = 5V (both channels)
- 55µA at VBIAS = 5V (Single channel)
- Low control input threshold enables use of 1.2V/1.8V/2.5V/3.3V logic
- Configurable rise time
- Quick Output Discharge (QOD)
- SON 14-pin package with thermal pad
- ESD Performance tested per JEDEC STD2KV HBM and 1KV CDM
- Latch-up performance exceeds 100mA Per JESD 78, class II
- GPIO Enable - active high
Aplicaciones
- Ultrabook™
- Notebooks/netbooks
- Tablets
- Consumer electronics
- Set-top boxes
- Telecom systems
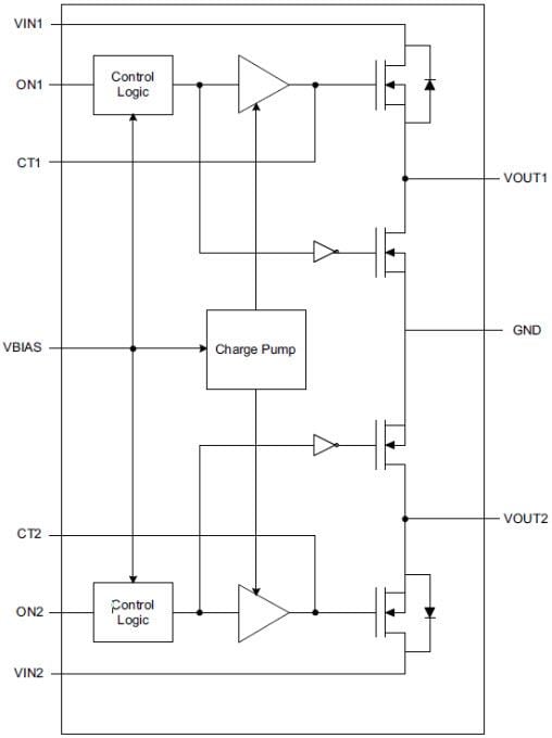
Functional Block Diagram
Publicado: 2015-03-11
| Actualizado: 2022-03-11
