Texas Instruments Desarrollo de protección ESD y conmutación de límite de corriente TPD3S0x4
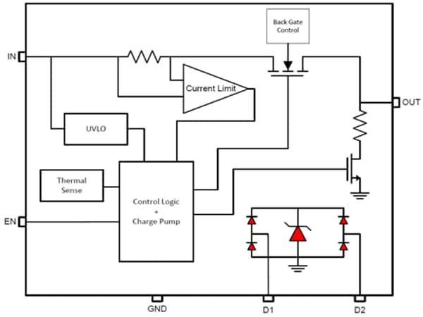
Los dispositivos de protección ESD y conmutación de límite de corriente TPD3S0x4 de Texas Instruments son dispositivos integrados que cuentan con un conmutador de carga de límite de corriente y un supresor de tensión por transitorios (TVS) de dos canales basados en matrices de diodos de protección contra descargas electrostáticas (ESD) para interfaces USB. Los dispositivos TPD3S0x4 han sido diseñados para aplicaciones como USB donde es probable que haya cortocircuitos y grandes cargas de capacidad; los TPD3S0x4 proporcionan protección contra cortocircuitos y contra sobrecorriente. El TPD3S0x4 limita la corriente de salida hasta un nivel seguro mediante un funcionamiento en modo de corriente constante cuando la carga de salida supera el umbral de límite de corriente. La rápida respuesta a la sobrecarga alivia la carga del suministro de alimentación principal de 5 V regulando rápidamente la alimentación cuando la salida se acorta. Los tiempos de subida y caída de la conmutación de límite de corriente están controlados para minimizar la corriente de sobretensión cuando se enciende y se apaga el aparato.Características
- Continuous current ratings of 0.5A and 1.5A
- Fixed and constant current limits of 0.85A and 2.15A (Typ.)
- Fast overcurrent response - 2μs
- Integrated output discharge
- Reverse current blocking
- Short-circuit protection
- Over temperature protection with auto-restart
- Built-in soft-start
- -40°C to 85°C ambient temperature range
- Product regulatory compliance:
- UL recognized component (UL 2367, Standard for Solid-State overcurrent protectors)
- CB File No. E169910 to IEC 60950-1, Information Technology equipment
- IEC 61000-4-2 level 4 ESD protection (external pins)
- ±12-kV contact discharge (IEC 61000-4-2)
- ±15-kV air gap discharge (IEC 61000-4-2
Aplicaciones
- USB ports/hubs
- Laptops
- Desktops
- High-Definition digital TVs
- Set-Top Boxes
Functional Block Diagram
Additional Resources
Publicado: 2015-03-18
| Actualizado: 2022-03-11
