Texas Instruments TLV703 Low-Dropout Linear Regulators
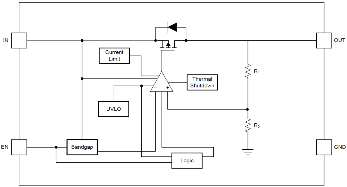
Texas Instruments TLV703 Low-Dropout Linear Regulators (LDOs) are low-quiescent current devices with excellent line and load transient performance. These LDOs are designed for power-sensitive applications. A precision band gap and error amplifier provide overall 2% accuracy. Low output noise, very high power-supply rejection ratio (PSRR), and low-dropout voltage make this series of devices ideal for a wide selection of battery-operated handheld equipment. All device versions have thermal shutdown and current limits for safety. These devices are stable with an effective output capacitance of only 0.1µF. This feature enables the use of cost-effective capacitors that have higher bias voltages and temperature derating. The Texas Instruments TLV703 regulates to a specified accuracy with no output load.Features
- Very low dropout
- 37mV at IOUT = 50mA, VOUT = 2.8V
- 75mV at IOUT = 100mA, VOUT = 2.8V
- 220mV at IOUT = 300mA, VOUT = 2.8V
- 2% accuracy
- 35µA low IQ
- Fixed-output voltage combinations possible from 1.2V to 4.8V
- 68dB at 1kHz high PSRR:
- Stable with an effective capacitance of 0.1µF
- Thermal shutdown and overcurrent protection
- 5-pin SOT-23 packages
Applications
- Wireless handsets
- Smartphones
- ZigBee® networks
- BLUETOOTH® devices
- Li-Ion battery-operated handheld products
- WLAN and other PC add-on cards
Functional Block Diagram
Publicado: 2018-04-27
| Actualizado: 2022-12-09
