Texas Instruments TLV61220A Low-Input Voltage Step-Up Converter
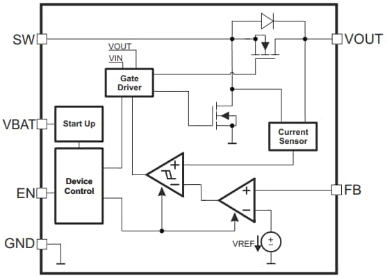
Texas Instruments TLV61220A Low-Input Voltage Step-Up Converter offers a power-supply solution for devices generated by 1-to-3-cell alkaline, NiCd, or NiMH and 1-cell Li-ion or Li-primary batteries. This converter features up to 95% efficiency at typical operating conditions, 0.7V to 5.5V operating input voltage range, and 200mA minimum switching current. The TLV61220A converter includes a 1.8V to 5.5V adjustable output voltage range programmed by an external resistor divider or is set internally to a fixed output voltage. This boost converter supports a hysteretic controller topology using synchronous rectification to acquire maximum efficiency at minimal quiescent currents. The protection features include output overvoltage, overtemperature, and input Undervoltage Lockout (UVLO). The TLV61220A low-input voltage step-up converter is available in a 6-pin thin SOT-23 package (DBV). Typical applications include solar or fuel cell-powered applications, consumer and portable medical products, personal care products, white or status LEDs, and smartphones.Features
- Up to 95% efficiency at typical operating conditions
- 5.5μA quiescent current
- Startup into load at 0.7V input voltage
- 0.7V to 5.5V operating input voltage range
- 1.8V to 5.5V adjustable output voltage range
- Pass-through function during shutdown
- 200mA minimum switching current
- Protections:
- Output overvoltage
- Overtemperature
- Input undervoltage lockout
- Small 6-pin thin SOT-23 package
Applications
- Battery powered applications:
- 1 to 3 cell alkaline and NiCd or NiMH
- 1 cell Li-ion or Li-primary
- Solar or fuel cell-powered applications
- Consumer and portable medical products
- Personal care products
- White or status LEDs
- Smartphones
Typical Application Circuit Diagram
Functional Block Diagram
Schematic
Publicado: 2025-01-24
| Actualizado: 2025-03-20
