Texas Instruments REF54EVM Evaluation Module

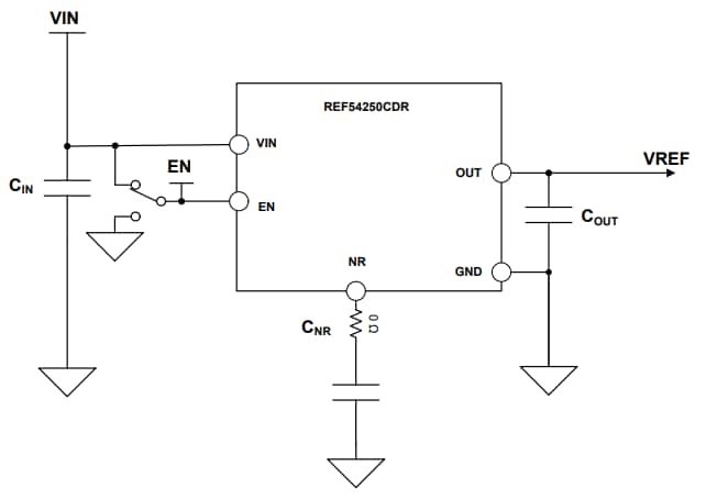
Texas Instruments REF54EVM Evaluation Module demonstrates the performance of a REF54 high-precision reference device. The REF54 family offers a 0.5ppm/°C low-temperature drift coefficient and ±0.02% high accuracy at 260μA current. This precision voltage reference evaluation module includes a capacitor at the NR pin that is configurable with 0Ω resistor to optimize the noise performance. The REF54EVM module is used in semiconductor test equipment, x-ray systems, PLC analog I/O modules, field transmitters, ultrasound scanners, power monitoring, and battery management systems.

Features

  • Enable and disable the output
  • Capacitor at the NR pin is configurable with a 0Ω resistor to optimize the noise performance
  • Multiple footprints for passive input, output, and NR pin capacitors

Applications

  • Semiconductor test equipment
  • Power monitoring
  • Ultrasound scanner
  • X-ray systems
  • Industrial instrumentation
  • PLC analog I/O modules
  • Precision data acquisition systems
  • Precision weight scales
  • Field transmitters
  • Battery management system

REF54EVM Setup

Texas Instruments REF54EVM Evaluation Module
Publicado: 2024-01-19 | Actualizado: 2024-01-29