Texas Instruments OPA593 Precision Operational Amplifier
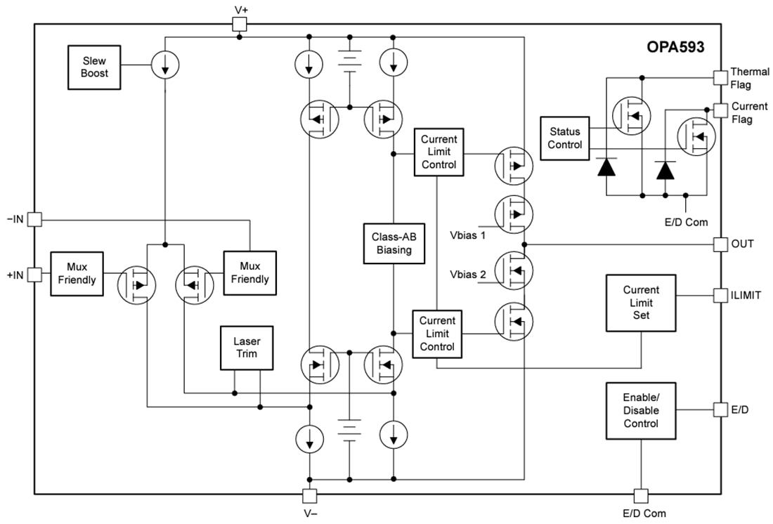
Texas Instruments OPA593 Precision Operational Amplifier (Op AMP) is a high-voltage (85V), high-precision, wide-bandwidth (10MHz), high-output-current (250mA), unity-gain-stable, power op amp. The OPA593 uses a laser trimming technique to improve the offset voltage (20µV, typical) and offset voltage drift (0.4µV/°C, typical), thus avoiding the need for calibration. This device features mux-friendly inputs that enable differential input voltage range to the supply rails and help improve settling performance in multichannel systems.An external resistor can limit the current with specified accuracy and thus provide more precise measurements. In case of an overcurrent or overtemperature condition, the device indicates erroneous operation through a status flag. An included disable feature is used to shut down the device, saving power and placing the output into a high-impedance state.
The Texas Instruments OPA593 is unity-gain stable, enabling operation as a high-impedance buffer. The wide bandwidth and high slew enable high signal gains. The high output current and capacitive drive allow the device to drive external field-effect transistors (FETs) used to provide higher system currents, such as in a digital power supply.
Features
- Wide power-supply range
- 8V (±4V) to 85V (±42.5V)
- ±20µV low offset voltage
- ±0.4µV/°C low offset voltage drift
- 250mA high output current
- 10MHz wide gain bandwidth
- 45V/µs, rising high slew rate
- 7nV/√Hz at 10kHz low noise
- Mux-friendly inputs
- Rail-to-rail output
- Quiescent current
- Enabled: 3.25mA
- Disabled: 250µA
- Specified current limit accuracy
- Overtemperature and overcurrent flags
- –40°C to +125°C temperature range
- 12-pin WSON package
Applications
- Semiconductor test
- Semiconductor manufacturing
- Programmable DC power supply
- LCD test
- CT and PET scanner
Functional Block Diagram
Publicado: 2023-02-15
| Actualizado: 2023-03-01
