Texas Instruments Accionadores LED de tipo Buck para corriente constante de 450 mA TPS92550 / TPS92551
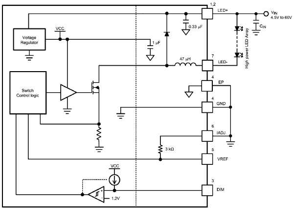
El micromódulo de controladores LED de tipo Buck para corriente constante de 450 mA TPS92550 de Texas Instruments controla una corriente LED máxima de 450 mA en hasta 10 dispositivos LED en una sola línea (máximo, 14 W), mientras que el micromódulo de controladores LED de tipo Buck para corriente constante TPS92551 controla una corriente LED máxima de 450 mA en hasta 16 dispositivos LED en una sola línea (máximo, 23 W). Estos productos nacionales con micromódulos de controladores LED de TI integran todos los componentes de alimentación, incluyendo el inductor de potencia. Los controladores TPS92550 y TPS92551 proporcionan una solución completa y altamente eficiente para una amplia gama de aplicaciones de iluminación LED en una sola línea, con hasta un 96% de eficiencia energética para TPS92550 y un 95% para TPS92551. El TPS92550 acepta una tensión de entrada de entre 4,5 V y 36 V, y ofrece una corriente LED de 350 mA de forma predeterminada. El TPS92551 acepta una tensión de entrada de entre 4,5 V y 60 V, y ofrece también una corriente LED de 350 mA de forma predeterminada. Las corrientes LED de estos dispositivos pueden ajustarse entre 300 mA y 450 mA mediante la carga de una única resistencia externa. Estos controladores LED NSC son ideales para su uso en diferentes aplicaciones de iluminación general y arquitectónica.TPS92551 accepts an input voltage ranging from 4.5V to 60V and also delivers a 350mA LED current as default. The LED currents of these devices are adjustable from 300mA to 450mA by charging a single external resistor. These NSC LED drivers are ideal for use in a variety of general and architecture lighting applications.
Características
- TPS92550
- Integrated all power components including the power inductor
- Wide input voltage range: 4.5V - 36V
- Constant switching frequency at 400kHz
- High contrast ratio (Minimum dimming current pulse width <16µs)
- Drives up to 10 LEDs in series at 36V input
- ±3.6% typical LED current accuracy
- LED current adjustable from 300mA to 450mA
- Up to 96% efficiency
- Input Under-Voltage Lock-Out (UVLO)
- Compatible with ceramic and low ESR capacitors
- Low Electro Magnetic Interference(EMI) complies with EN55015 standard
- LED open and short circuit protections
- -40˚C to +125˚C junction temperature range
- TPS92551
- Integrated all power components including the power inductor
- Wide input voltage range: 4.5V - 60V
- Constant switching frequency at 800kHz
- High contrast ratio (Minimum dimming current pulse width <16µs)
- Drives up to 16 LEDs in series at 60V input
- ±3.5% typical LED current accuracy
- LED current adjustable from 300mA to 450mA
- Up to 95% efficiency
- Input Under-Voltage Lock-Out (UVLO)
- Compatible with ceramic and low ESR capacitors
- Low Electro Magnetic Interference (EMI) complies with EN55015 standard
- LED open and short circuit protections
- -40˚C to +125˚C junction temperature range
Aplicaciones
- General Lighting
- Desk Lamps
- Cabinet Lamps
- Decorative Lamps
- Street Lamps
- Architecture Lighting
- Recess Lights
- Spot Lights
- Underwater Lights
Additional Resources
Block Diagram
Publicado: 2012-06-14
| Actualizado: 2022-03-11
