Productos nacionales de AFE configurable LMP91050 de Texas Instruments para aplicaciones de detección de NDIR

AFE configurable LMP91050 de TI

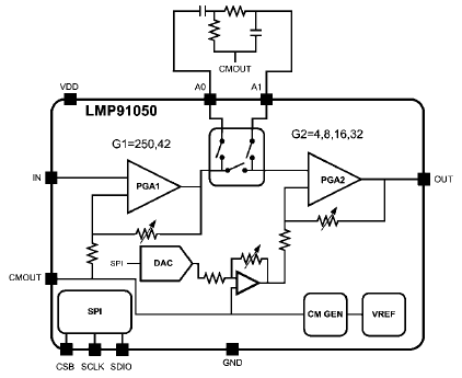
Las AFE configurable LMP91050 de Texas Instruments para aplicaciones de detección de NDIR son un frontal analógico con sensor integrado programable optimizado para sensores termopila, utilizados normalmente en aplicaciones de infrarrojos no dispersivos (NDIR). El AFE LMP91050 de TI ofrece una solución de vía de señal completa entre un sensor y un microcontrolador que genera una tensión de salida proporcional a la tensión de la termopila. La capacidad de programación del LMP91050 permite soportar sensores termopila múltiples con un diseño individual, en oposición a otras soluciones múltiples. El LMP91050 de TI incluye un amplificador de ganancia programable (PGA), una cancelación de compensación de "fase oscura" y un generador de modo común ajustable (1,15 V o 2,59 V) que aumenta el intervalo dinámico de salida.

Características
  • Amplificador de ganancia programable
  • Cancelación de compensación de "señal oscura"
  • Admite el filtrado externo
  • Generador de modo común y DAC de 8 bits
  • Paquete MSOP de 10 pines

Especificaciones principales
  • Ganancia programable: de 167 V/V a 7986 V/V
  • Bajo ruido (de 0,1 a 10 Hz): 0,1 μVRMS
  • Desviación de ganancia: 100 ppm/°C (máx.)
  • Desviación de retardo de fase: 500 ns (máx.)
  • Intervalo de tensión de alimentación: de 2,7 V a 5,5 V
Aplicaciones
  • Detección de NDIR
  • Ventilación de control a demanda
  • Monitorización de edificios
  • Control de cabina de CO2 — Automoción
  • Detección de alcohol — Automoción
  • Seguridad industrial
  • Plataformas de detección de GHG y Freons

Diagrama de bloques

Diagrama de bloques
 

Placa de evaluación de LMP91050SDEVAL/NOPB de TI

La placa de evaluación AFE con sensores LMP91050SDEVAL/NOPB de Texas Instruments puede utilizarse como unidades independientes o como parte de una plataforma de evaluación AFE de sensores. Puede configurarse mediante la interfaz SPI y permite probar el dispositivo con sensores de termopila, como se suele utilizar en aplicaciones de NDIR. Las evaluaciones y la captura de datos se simplifican conectando la placa del controlador digital SPIO-4 (placa SPIO-4) a un PC mediante USB y ejecutando el software de AFE con sensor. La placa de captura de datos generará las señales SPI para comunicar datos y capturarlos del LMP91050.


 

Placa del controlador de una sola vía de precisión SPIO-4

SPIO-4 de Texas Instruments es una de las distintas placas de captura/controlador digital de National Semiconductor que utilizan sistemas de evaluación múltiple. El objetivo de estos sistemas de evaluación de software/hardware es evaluar de forma fácil y precisa los dispositivos de una sola vía de National en un entorno de laboratorio. Dos software del sistema de evaluación (GUI) utilizan esta placa: el  WaveVision-5 y el Sensor AFE. La placa incluye la versión actual del software WaveVision-5.

  • Texas Instruments
Publicado: 2012-09-24 | Actualizado: 2022-03-11