Texas Instruments Módulos de potencia SIMPLE SWITCHER® LMZ31520/30
Los módulos de potencia LMZ31520/30 SIMPLE SWITCHER® de Texas Instruments representan una solución de potencia integrada fácil de utilizar que combina un convertidor de 20 A o 30 A CC/CC con MOSFET de potencia, un inductor apantallado y pasivos en un paquete QFN de perfil bajo. La solución de potencia total permite un número de tan solo tres componentes externos y elimina la compensación de bucle y el proceso de selección de piezas magnéticas. El paquete QFN de 15 x 16 x 5,8 mm resulta fácil de soldar en una placa de circuito impreso y permite un diseño de punto de carga compacto. Logra una eficiencia superior al 95%, ofrece respuesta de pasos de carga ultra rápida y excelente capacidad de disipación de potencia con una impedancia térmica de 8,6 °C/W. El LMZ31520/30 ofrece la flexibilidad y el conjunto de características de un diseño de punto de carga discreto y resulta ideal para alimentar una amplia gama de CI y sistemas.Características
- Complete integrated power solution; smaller than a discrete design
- 15mm×16mm×5.8mm package size - pin compatible with each other
- Ultra-fast load step response
- Efficiencies up to 96%
- Wide-output voltage adjust 0.6V to 3.6V, with 1% reference accuracy
- Optional split power rails allows input voltage down to 3.0V
- Selectable switching frequency (300kHz to 850kHz)
- Selectable slow-start
- Adjustable overcurrent limit
- Power Good output
- Output voltage sequencing
- Over temperature protection
- Pre-bias output start-up
- Operating temperature range: -40°C to 85°C
- Enhanced Thermal Performance: 8.6°C/W
- Meets EN55022 Class A emissions - integrated shielded inductor
Aplicaciones
- Broadband and Communications Infrastructure
- DSP and FPGA Point of Load Applications
- High Density Power Systems
Datasheets
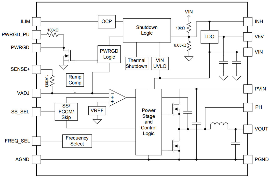
Functional Block Diagram
Publicado: 2014-01-28
| Actualizado: 2025-12-11
