Texas Instruments Módulos nano LMZ217xx SIMPLE SWITCHER®
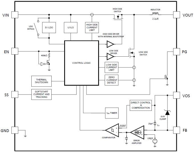
Texas Instruments LMZ217xx SIMPLE SWITCHER® Nano Modules are an easy-to-use step-down DC-DC solution that is capable of driving up to 650mA (LMZ21700) or 1000mA (LMZ21701) load in space-constrained applications. Only an input capacitor, an output capacitor, a softstart capacitor, and two resistors are required for basic operation. The main features for these devices are an integrated inductor, an adjustable output voltage, integrated compensation, adjustable soft start function, power good and enable pins. Typical applications include point of load conversions, space constrained applications and LDO replacements.Características
- Integrated inductor
- Miniature 3.5mm × 3.5mm × 1.75mm package
- 35mm2 solution size (single-sided)
- -40°C to +125°C junction temperature range
- Adjustable output voltage
- Integrated compensation
- Adjustable soft-start function
- Starts into pre-biased loads
- Power Good and enable pins
- Seamless transition to power-save mode
- Up to 650mA (LMZ21700) or 1000mA (LMZ21701) output current
- Input voltage range of 3V to 17V
- Output voltage range of 0.9V to 6V
- Efficiency up to 95%
- 1.5µA shutdown current
- 17µA quiescent current
Aplicaciones
- Point of Load Conversions from 3.3V, 5V, or 12V Input Voltage
- Space Constrained Applications
- LDO Replacement
Datasheets
Vídeos
Functional Block Diagram
Publicado: 2014-11-25
| Actualizado: 2025-12-11
