Texas Instruments LMV3xx Low-Voltage Operational Amplifiers
Texas Instruments LMV3xx Low-Voltage Operational Amplifiers are single, dual, and quad low-voltage (2.7V to 5.5V) operational amplifiers with rail-to-rail output swings. These devices are the most cost-effective solutions for applications where low-voltage operation, space-saving, and low cost are needed. The Texas Instruments LMV3xx amplifiers are designed specifically for low-voltage (2.7V to 5V) operation with performance specifications meeting or exceeding the LM358 and LM324 devices that operate from 5V to 30V. With package sizes down to one-half the size of the DBV (SOT-23) package, these devices can be used for various applications.Features
- 2.7V and 5V performance
- –40°C to 125°C operation
- Low supply current
- LMV321: 130µA typ
- LMV358: 210µA typ
- LMV324: 410µA typ
- LMV324S: 410µA typ
- Low-power shutdown mode (LMV324S)
- No crossover distortion
- Rail-to-rail output swing
- ESD protection exceeds JESD 22
- 2000V human-body model
- 1000V charged-device model
Applications
- Desktop PCs
- HVAC: Heating, ventilating, and air conditioning
- Motor control: AC induction
- Netbooks
- Portable media players
- Power: Telecom DC/DC module - digital
- Pro audio mixers
- Refrigerators
- Washing machines: High-end and low-end
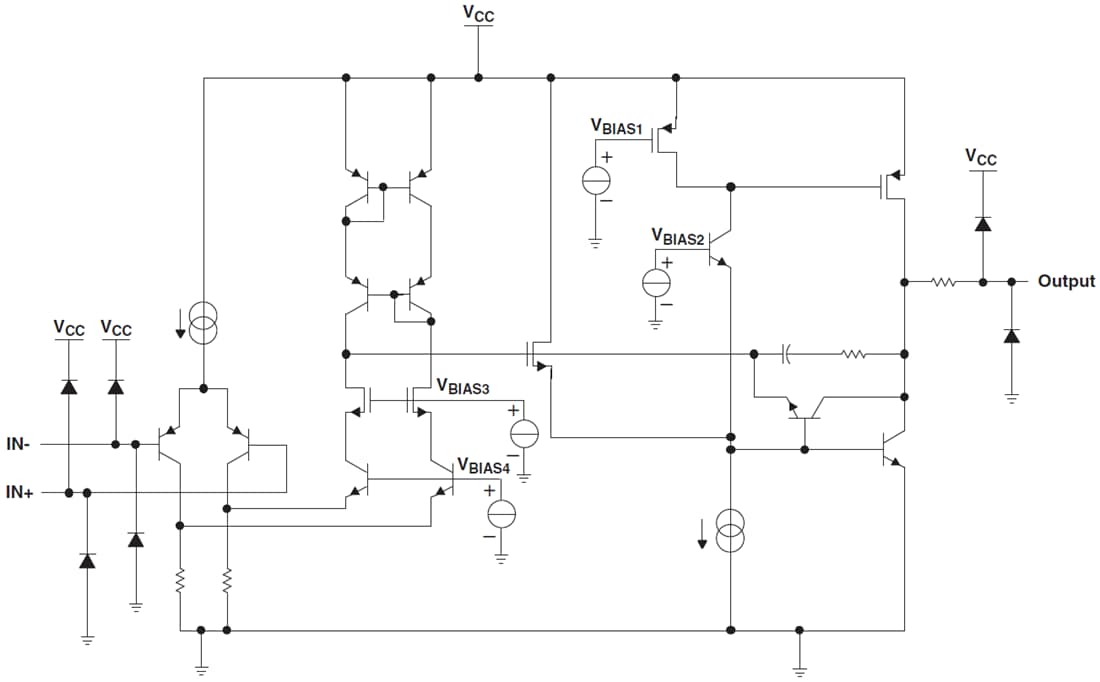
Functional Block Diagram
Publicado: 2019-05-29
| Actualizado: 2025-06-03
