Texas Instruments LMR60410 Synchronous Buck Converter
Texas Instruments LMR60410 Synchronous Buck Converter is optimized for high power density, low Electromagnetic Interference (EMI), and low output capacitance. This converter features a 3V to 36V (42V absolute maximum) input voltage range, 200kHz to 2.2MHz programmable switching frequency range, and 30ns typical low minimum tON. The LMR60410 buck converter provides pin-programmable output voltage options in fixed 3.3V/ADJ and 5V/ADJ by directly connecting the output voltage node to the feedback pin. This converter includes 0.65μA shutdown current, 5μA standby current, FPWM, PFM, and external frequency synchronization. The MODE/SYNC pin allows designers to select the mode of operation or synchronize it with an external clock frequency. The PG pin enables power supply sequencing and notification of the status of the output voltage without the need for external voltage supervisors. The LMR60410 converter offers variants with a spread spectrum in an ultra-compact, 2.5mm x 2mm HotRod™ QFN-9 package with wettable flanks. Typical applications include industrial transportation, factory automation and control, and motor drives.Features
- Functional safety-capable:
- Documentation available to aid functional safety system design
- 3V to 36V (42V absolute maximum) wide operating input voltage
- Pin programmable output voltage options available in fixed 3.3V/ADJ and 5V/ADJ:
- 1V to 20V adjustable output voltage range
- Optimized for low Electromagnetic Interference (EMI) requirements:
- Low inductance HotRod™ QFN package
- Advanced spread spectrum options available
- Low minimum tON (30ns typical)
- 200kHz to 2.2MHz programmable switching frequency
- FPWM, PFM, or external frequency synchronization is available
- Ultra-low quiescent current:
- 0.65μA shutdown current
- 5μA Standby current
- Power-Good output for power sequencing
Applications
- Industrial transportation
- Factory automation and control
- Motor drives
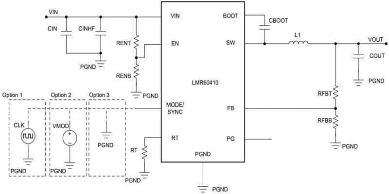
Functional Block Diagram
Typical Application Circuit
Schematic – Fixed Output
Publicado: 2025-01-23
| Actualizado: 2025-08-27
