Texas Instruments Reguladores de tensión con descenso de tensión SIMPLE SWITCHER® serie LMR1420x de Texas Instruments
Los reguladores de tensión con descenso de tensión SIMPLE SWITCHER® LMR1420x de Texas Instruments son reguladores (con descenso de tensión) tipo buck CC/CC PWM. Con un amplio rango de entrada de 4,5 V a 42 V, son adecuados para una amplia variedad de aplicaciones, como acondicionamiento de alimentación de fuentes no reguladas. Estos reguladores de tensión se caracterizan por un conmutador interno de RDSON bajo (valor habitual, 0,9 Ω) para una eficiencia máxima (85%, valor habitual). La frecuencia de funcionamiento está fijada en 1,25 MHz, lo que permite el uso de pequeños componentes externos al mismo tiempo que se mantiene un rizado de tensión de salida bajo. El arranque suave puede implementarse utilizando el pin de apagado con un circuito de RC externo, lo que permite que el usuario adapte el tiempo de arranque suave a una aplicación específica. El LMR14203 se optimiza para una corriente de carga de hasta 300 mA, y el LMR14206 se optimiza para una corriente de carga de hasta 600 mA con una tensión de retroalimentación nominal de 0,765 V. Las funciones adicionales incluyen: apagado térmico, bloqueo de baja tensión VIN y bloqueo de baja tensión de controlador de puerta. El LMR1420x se encuentra disponible en un paquete TSOT-6L de perfil bajo.LMR14203 is optimized for up to 300mA load current, and the LMR14206 is optimized for up to 600mA load current with a 0.765V nominal feedback voltage. Additional features include thermal shutdown, VIN undervoltage lockout, and gate drive undervoltage lockout. The LMR1420x is available in a low-profile TSOT-6L package.
Características
- Input voltage range of 4.5V to 42V
- Output voltage range of 0.765V to 34V
- 1.25MHz switching frequency
- Low shutdown Iq, 16μA typical
- Short circuit protected
- Internally compensated
- Soft-start function
- Thin SOT23-6 package (2.97 x 1.65 x 1mm)
Aplicaciones
- Point-of-load conversions from 5V, 12V, and 24V rails
- Space-constrained applications
- Battery powered equipment
- Industrial distributed power applications
- Power meters
- Portable hand-held instruments
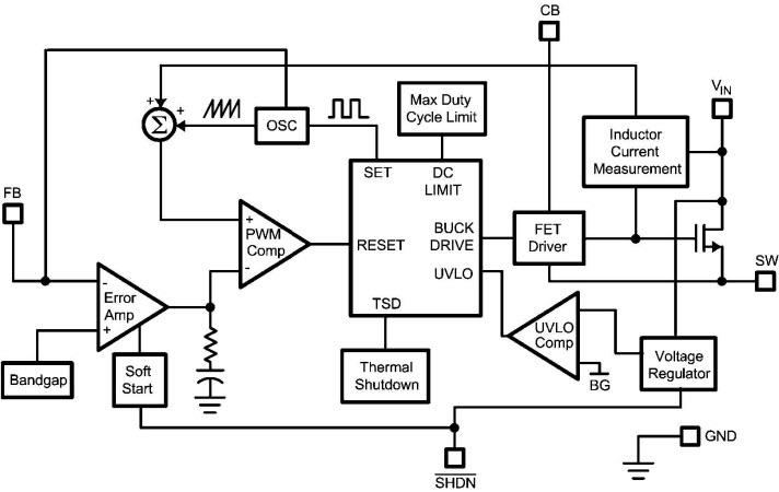
Block Diagram
Development Tools
Publicado: 2012-07-20
| Actualizado: 2022-03-11
