Texas Instruments LM7600x/LM7600x-Q1 Step-Down Voltage Converter
Texas Instruments LM7600x/LM7600x-Q1 Step-Down Voltage Converter is an easy-to-use synchronous step-down DC-DC converter capable of driving up to 2.5A (LM76002) or 3.5A (LM76003) of load current from an input up to 60V. The LM7600x/LM7600x-Q1 provides exceptional efficiency and output accuracy in a very small solution size. Peak current-mode control is employed. Additional features include adjustable switching frequency, synchronization, FPWM option, power-good flag, precision enable, adjustable soft start, and tracking. These features provide flexible and easy-to-use solutions for a wide range of applications.Automatic frequency foldback at light load and optional external bias improve efficiency. These devices require few external components and have a pinout designed for a simple PCB layout with best-in-class EMI (CISPR22) and thermal performance. Protection features include thermal shutdown, input under voltage lockout, cycle-by-cycle current limit, and short-circuit protection. The LM7600x-Q1 devices are AEC-Q100 qualified for automotive applications.
Features
- Integrated synchronous rectification
- Input voltage 3.5V to 60V (65V maximum)
- Output current:
- LM76002: 2.5A
- LM76003: 3.5A
- Output voltage 1V to 95% VIN
- 15µA Quiescent current in regulation
- System-level features:
- Synchronization to an external clock
- Power-Good flag
- Precision enable
- Adjustable soft start (6.3ms default)
- Voltage tracking capability
- Pin-selectable FPWM operation
- High-efficiency at light-load architecture (PFM)
- Wide voltage conversion range:
- tON-MIN = 65ns (Typical)
- tOFF-MIN = 95ns (Typical)
- Protection features:
- Cycle-by-Cycle current limit
- Short-circuit protection with hiccup mode
- Overtemperature thermal shutdown protection
Applications
- Telecommunications infrastructure
- Asset and fleet management systems
- Video surveillance
- Programmable logic controllers
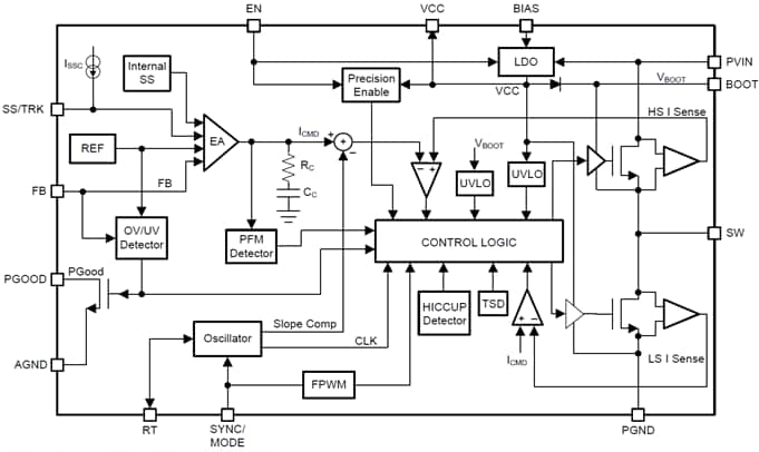
Functional Block Diagram
Additional Resources
Publicado: 2017-11-29
| Actualizado: 2022-07-13
