Texas Instruments LM74930-Q1 Ideal Diode Controller

Texas Instruments LM74930-Q1 Ideal Diode Controller is an automotive ideal diode surge stopper with a circuit breaker. This IC drives and controls external back-to-back N-channel MOSFETs, emulating an ideal diode rectifier and power path ON/OFF control with overcurrent and overvoltage protection. The LM74930-Q1 diode controller withstands and protects the loads from negative supply voltages down to -65V. The integrated High Side Gate (HGATE) control drives the first MOSFET in the power path and helps to disconnect the load during overcurrent, overvoltage, and undervoltage. The DGATE drives a second MOSFET to replace a Schottky diode for input reverse-polarity protection and output voltage holdup by blocking the reverse current from output-to-input. The LM74930-Q1 diode controller integrates an integrated current sense amplifier, which provides adjustable over-current and short-circuit protection with circuit breaker functionality. This ideal diode controller also features an adjustable over-voltage and under-voltage protection to protect against supply transients.

The LM74930-Q1 ideal diode controller is available in a space-saving 24-pin VQFN package. Typical applications include 12V/24V automotive reverse battery protection, industrial transport, and redundant power supply ORing. This ideal diode controller is AEC-Q1 automotive qualified.

Features

  • AEC-Q100 qualified for automotive applications
  • -40°C to 125°C ambient operating temperature range (Device temperature grade 1)
  • 4V to 65V input voltage range
  • Reverse input protection down to -65V
  • Drives external back-to-back N-channel MOSFETs in common source configuration
  • Ideal diode operation with 10.5mV A to C forward voltage drop regulation
  • Low reverse detection threshold (-10.5mV) with fast DGATE turn-off response (0.5µs)
  • 18mA peak gate (DGATE) turns on current
  • 2.6A peak DGATE turn-off current
  • Adjustable overcurrent and short circuit protection
  • Analog current monitor output with 10% accuracy (IMON)
  • Adjustable overvoltage and undervoltage protection
  • Low 2.5µA shutdown current (EN=Low)
  • MODE pin to allow bi-directional current flow (MODE=Low)
  • Meets automotive ISO7637 transient requirements with a suitable TVS diode
  • Available in space-saving 24-pin VQFN package

Applications

  • 12V/24V automotive reverse battery protection
  • Industrial transport
  • Redundant power supply ORing

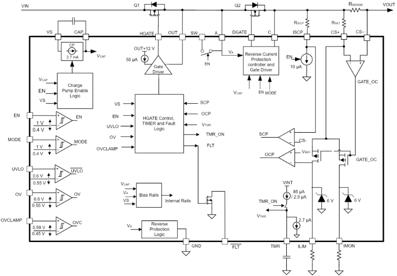
Functional Block Diagram

Block Diagram - Texas Instruments LM74930-Q1 Ideal Diode Controller

Application Circuit Diagram

Application Circuit Diagram - Texas Instruments LM74930-Q1 Ideal Diode Controller
Publicado: 2024-01-09 | Actualizado: 2024-01-30